HOME   LIST
‹–   –›

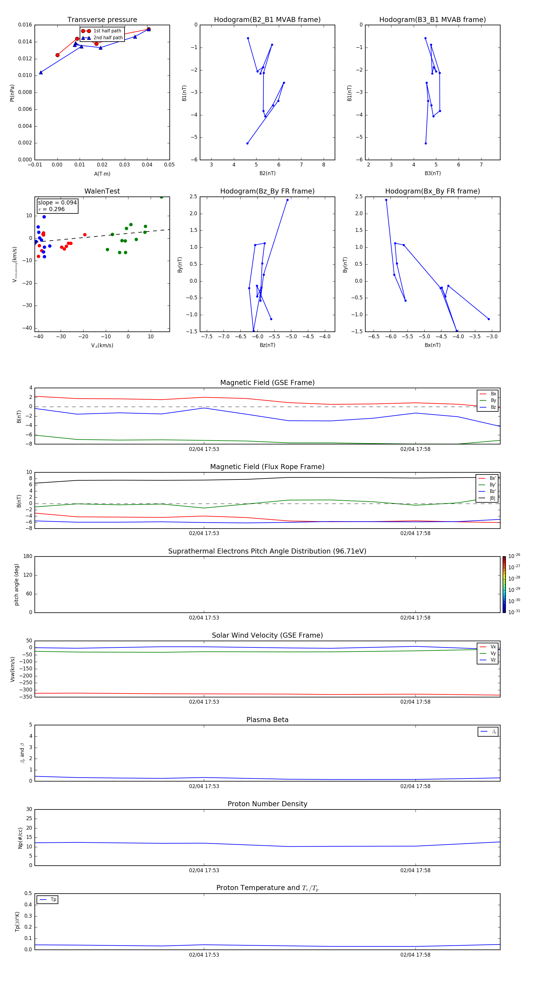
Flux Rope in 2002

Flux Rope Event 2002-02-04 17:49 ~ 2002-02-04 18:00 (12 minutes)


plot