HOME   LIST
‹–   –›

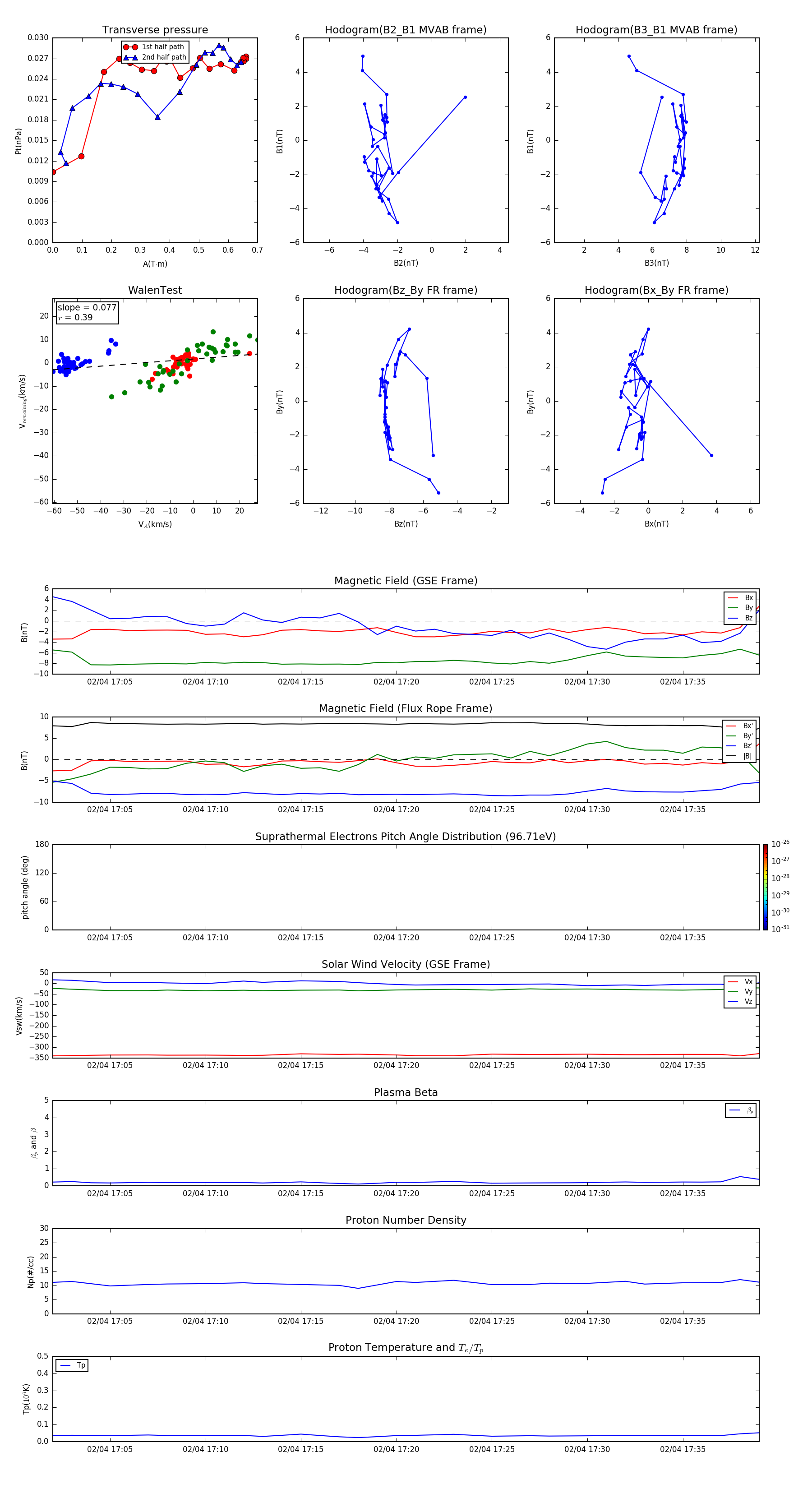
Flux Rope in 2002

Flux Rope Event 2002-02-04 17:02 ~ 2002-02-04 17:39 (38 minutes)


plot