HOME   LIST
‹–   –›

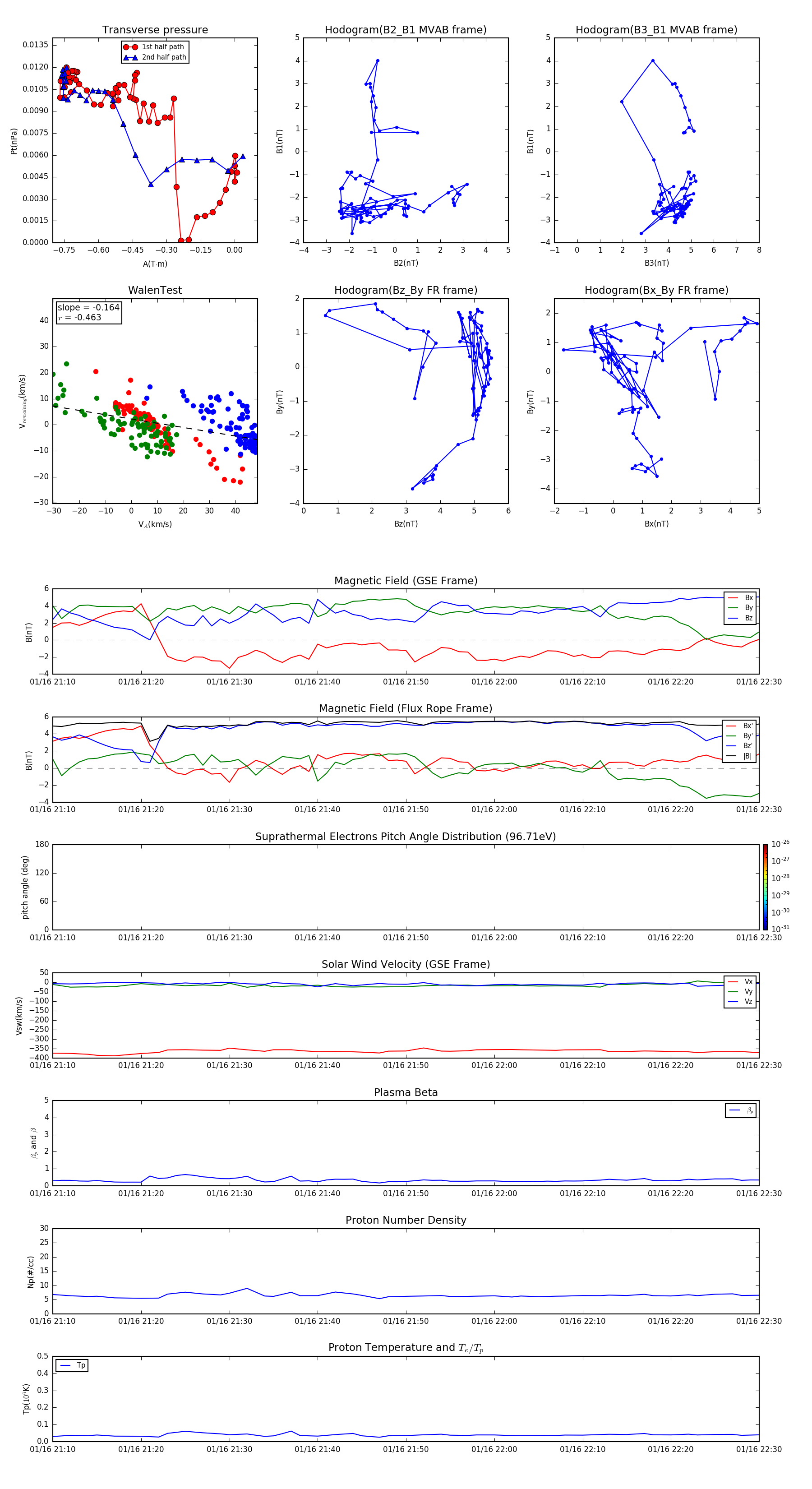
Flux Rope in 2002

Flux Rope Event 2002-01-16 21:10 ~ 2002-01-16 22:30 (81 minutes)


plot