HOME   LIST
‹–   –›

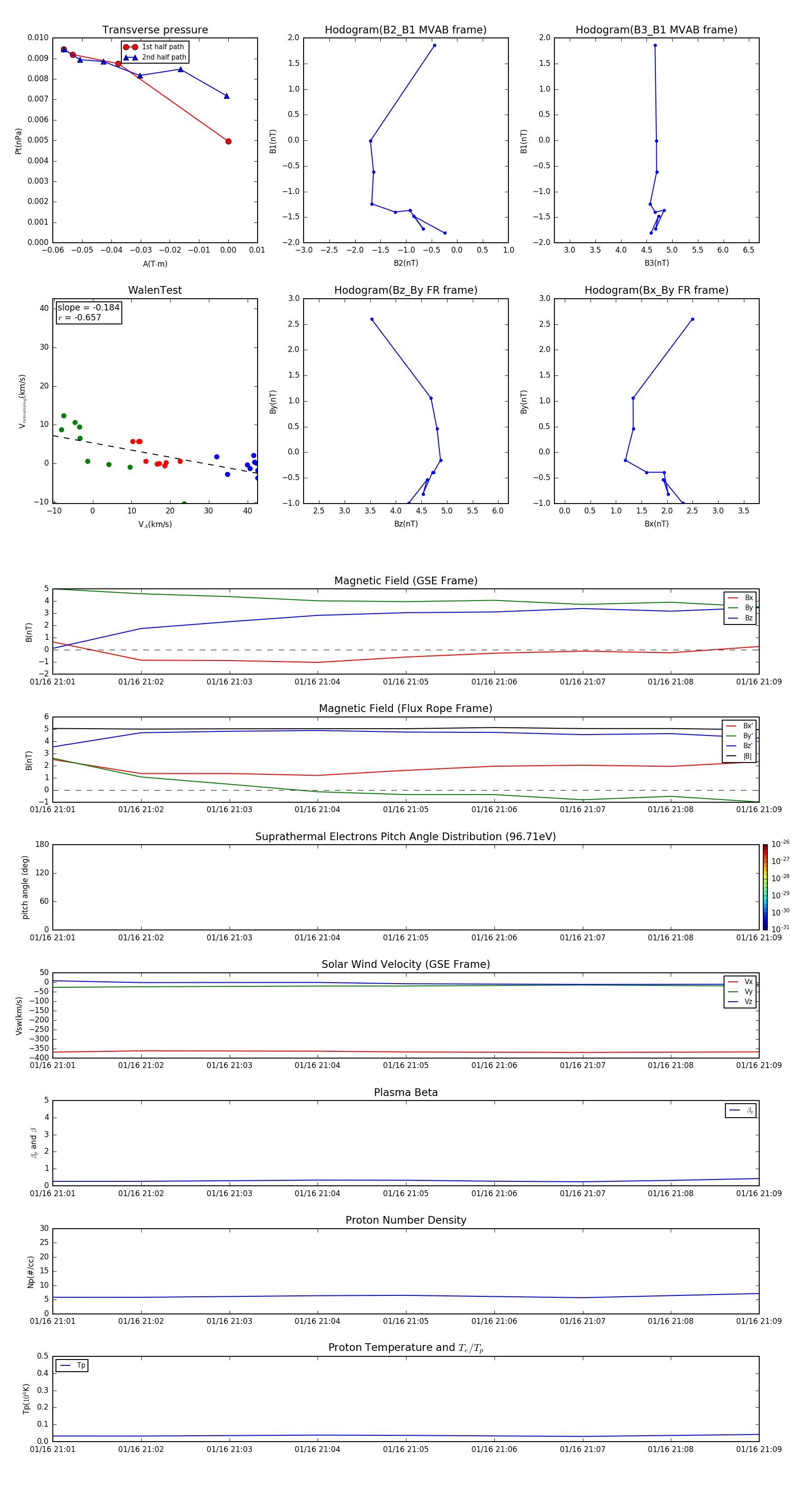
Flux Rope in 2002

Flux Rope Event 2002-01-16 21:01 ~ 2002-01-16 21:09 (9 minutes)


plot