HOME   LIST
‹–   –›

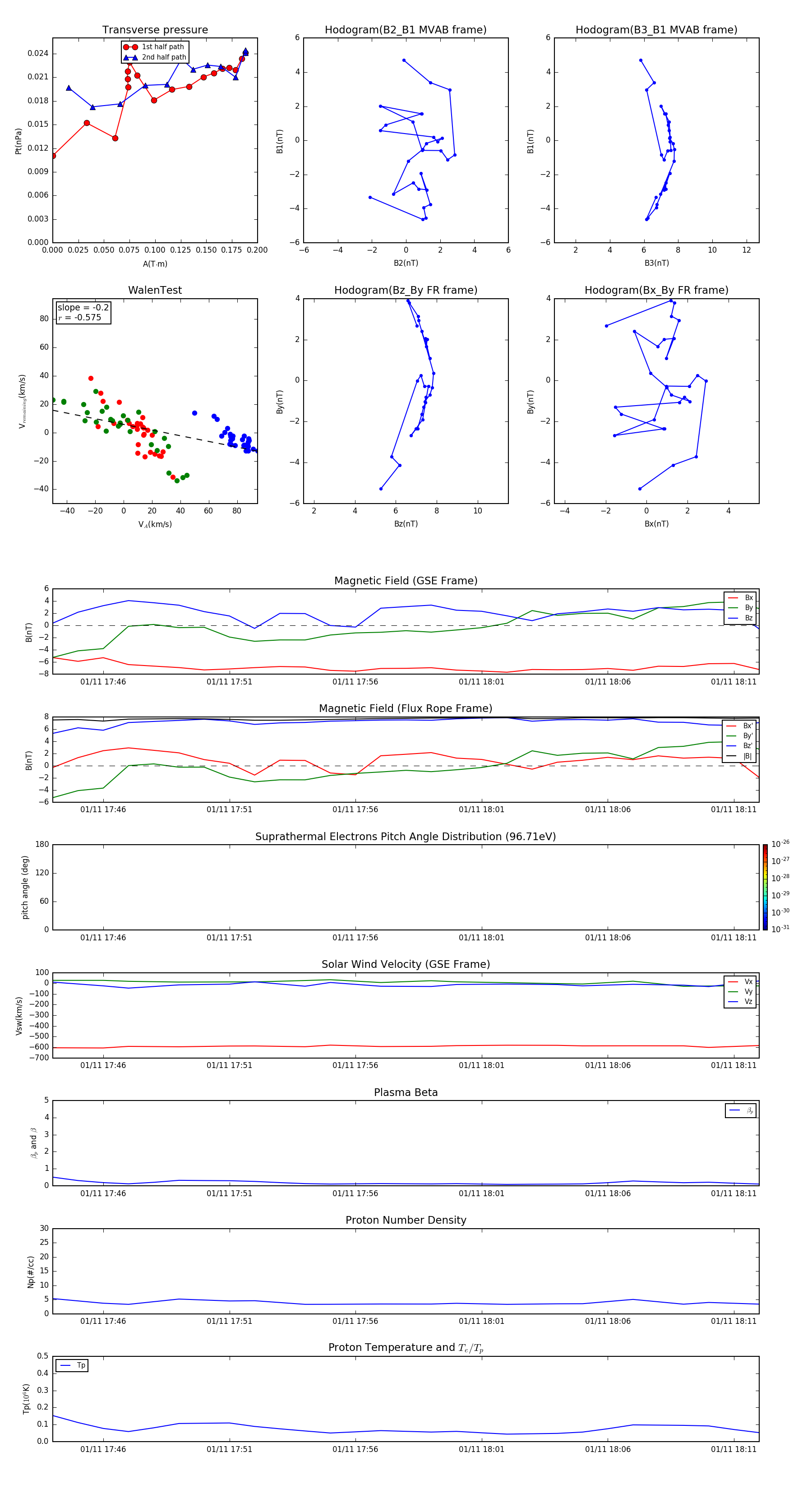
Flux Rope in 2002

Flux Rope Event 2002-01-11 17:44 ~ 2002-01-11 18:12 (29 minutes)


plot