HOME   LIST
‹–   –›

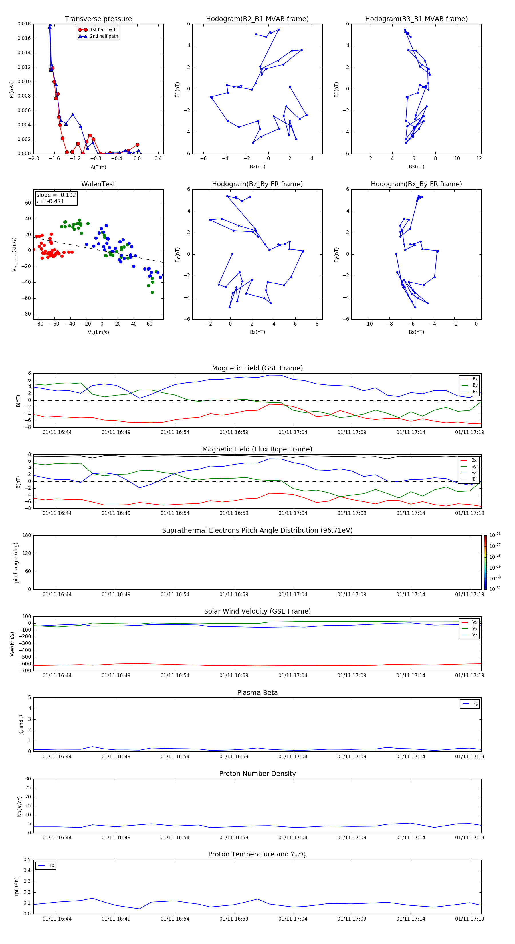
Flux Rope in 2002

Flux Rope Event 2002-01-11 16:42 ~ 2002-01-11 17:20 (39 minutes)


plot