HOME   LIST
‹–   –›

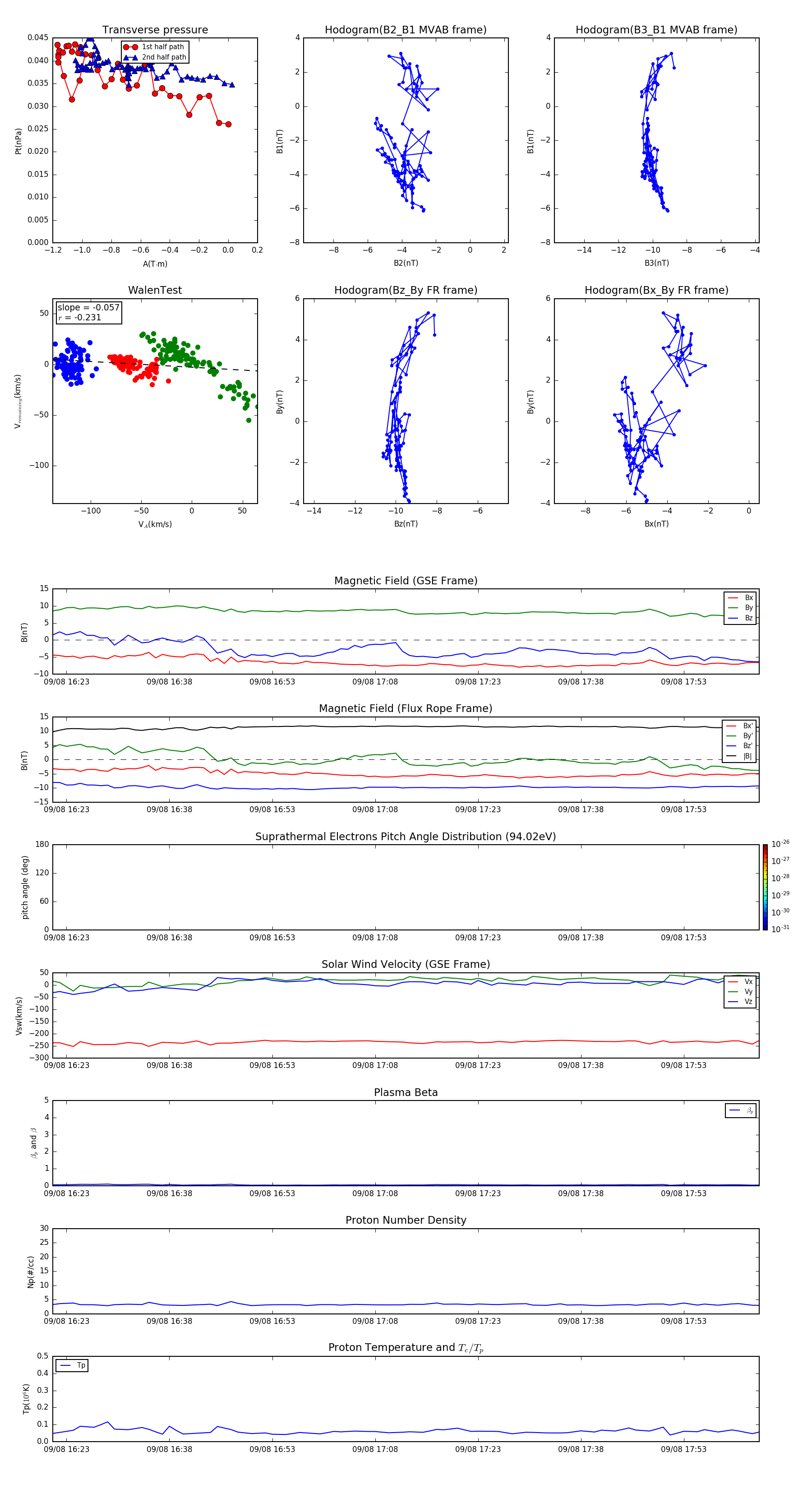
Flux Rope in 2001

Flux Rope Event 2001-09-08 16:21 ~ 2001-09-08 18:04 (104 minutes)


plot