HOME   LIST
‹–   –›

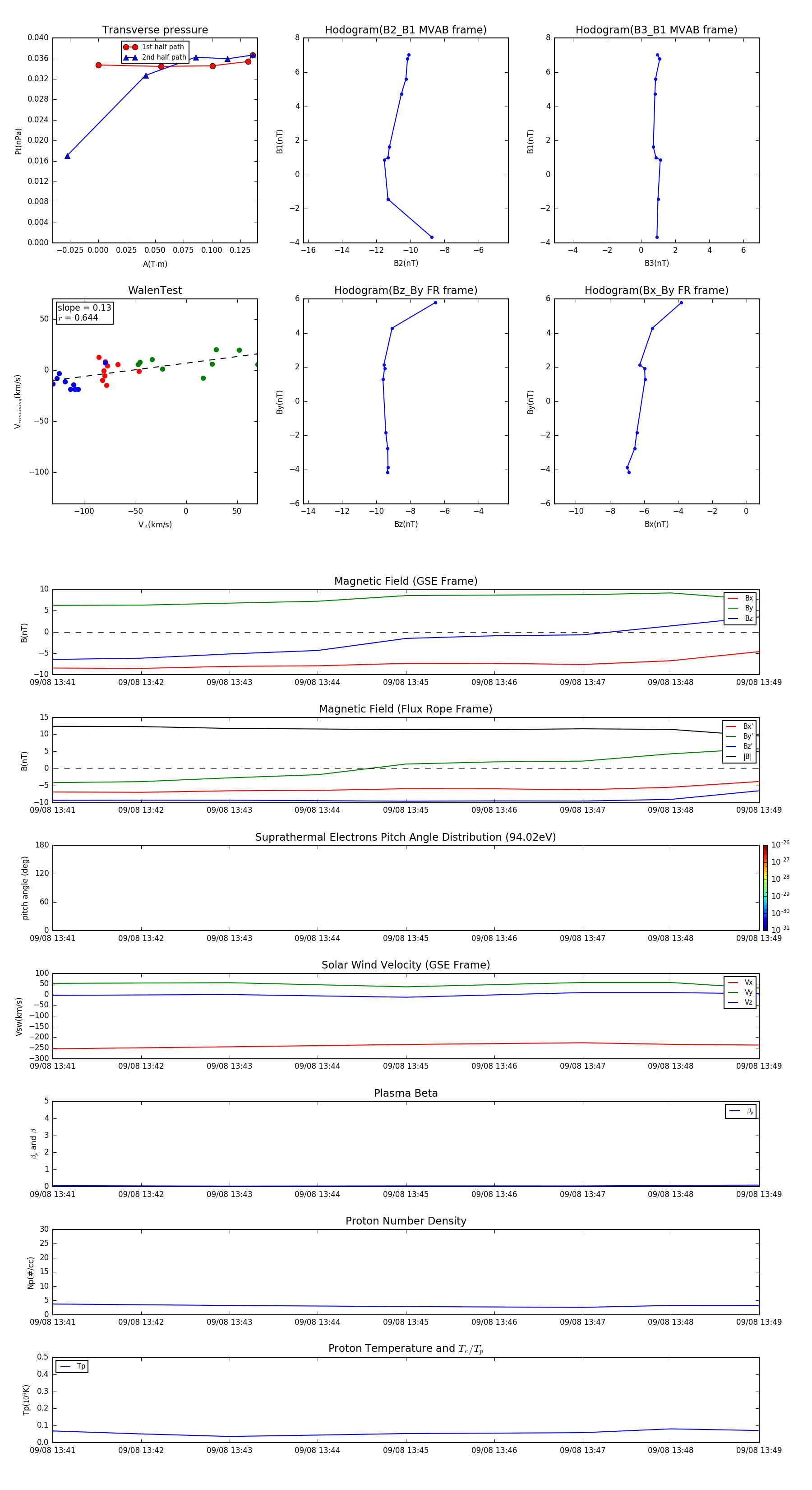
Flux Rope in 2001

Flux Rope Event 2001-09-08 13:41 ~ 2001-09-08 13:49 (9 minutes)


plot