HOME   LIST
‹–   –›

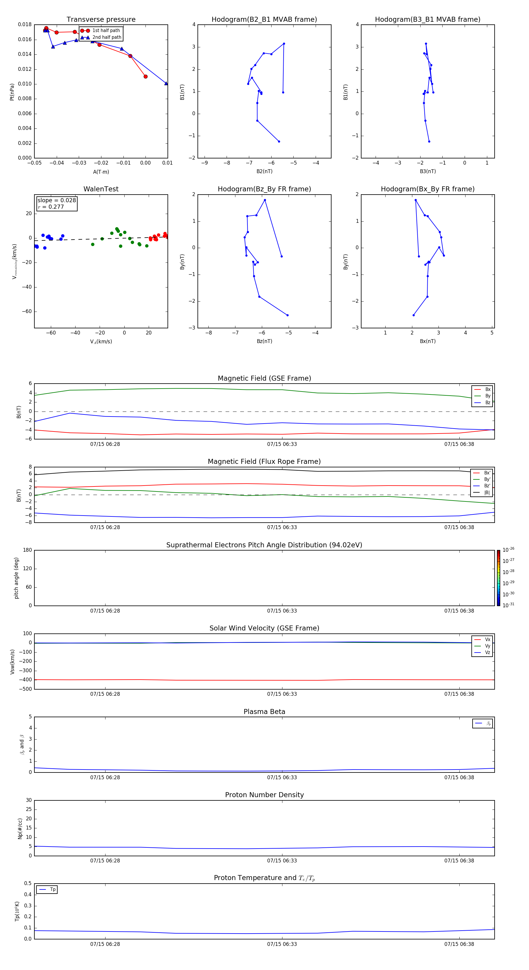
Flux Rope in 2001

Flux Rope Event 2001-07-15 06:26 ~ 2001-07-15 06:39 (14 minutes)


plot