HOME   LIST
‹–   –›

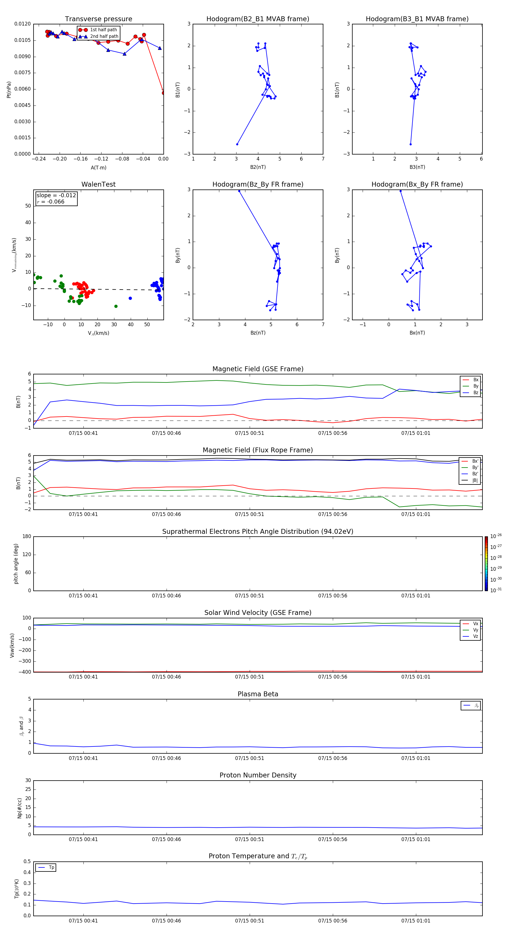
Flux Rope in 2001

Flux Rope Event 2001-07-15 00:38 ~ 2001-07-15 01:05 (28 minutes)


plot