HOME   LIST
‹–   –›

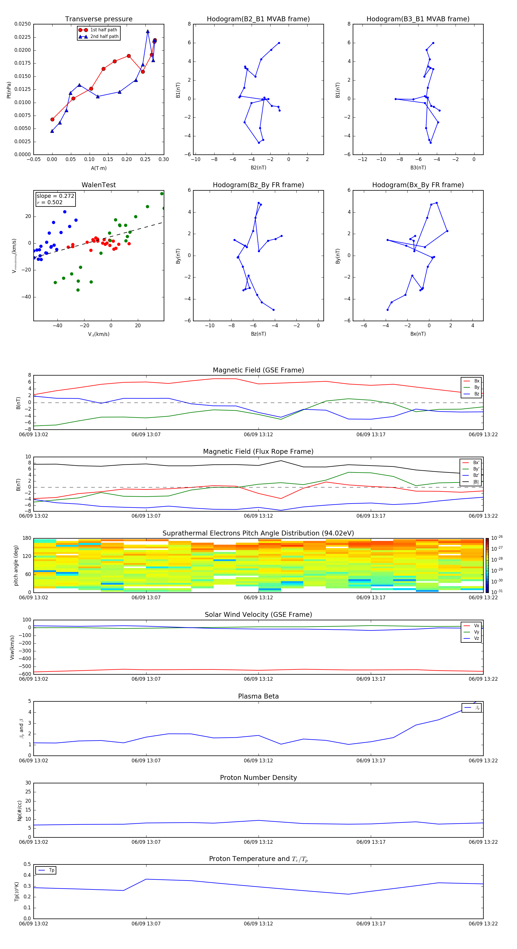
Flux Rope in 2001

Flux Rope Event 2001-06-09 13:02 ~ 2001-06-09 13:22 (21 minutes)


plot