HOME   LIST
‹–   –›

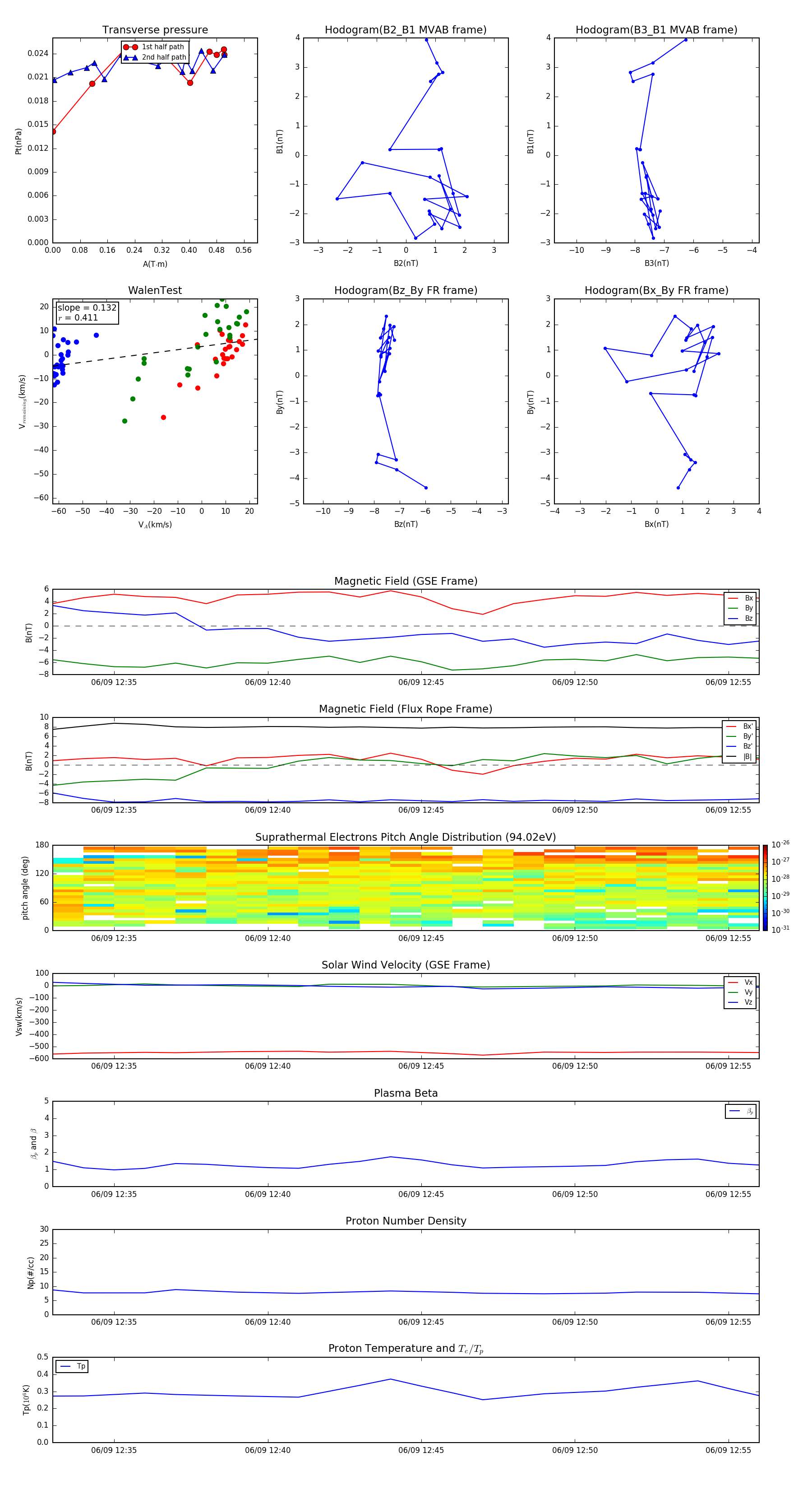
Flux Rope in 2001

Flux Rope Event 2001-06-09 12:33 ~ 2001-06-09 12:56 (24 minutes)


plot