HOME   LIST
‹–   –›

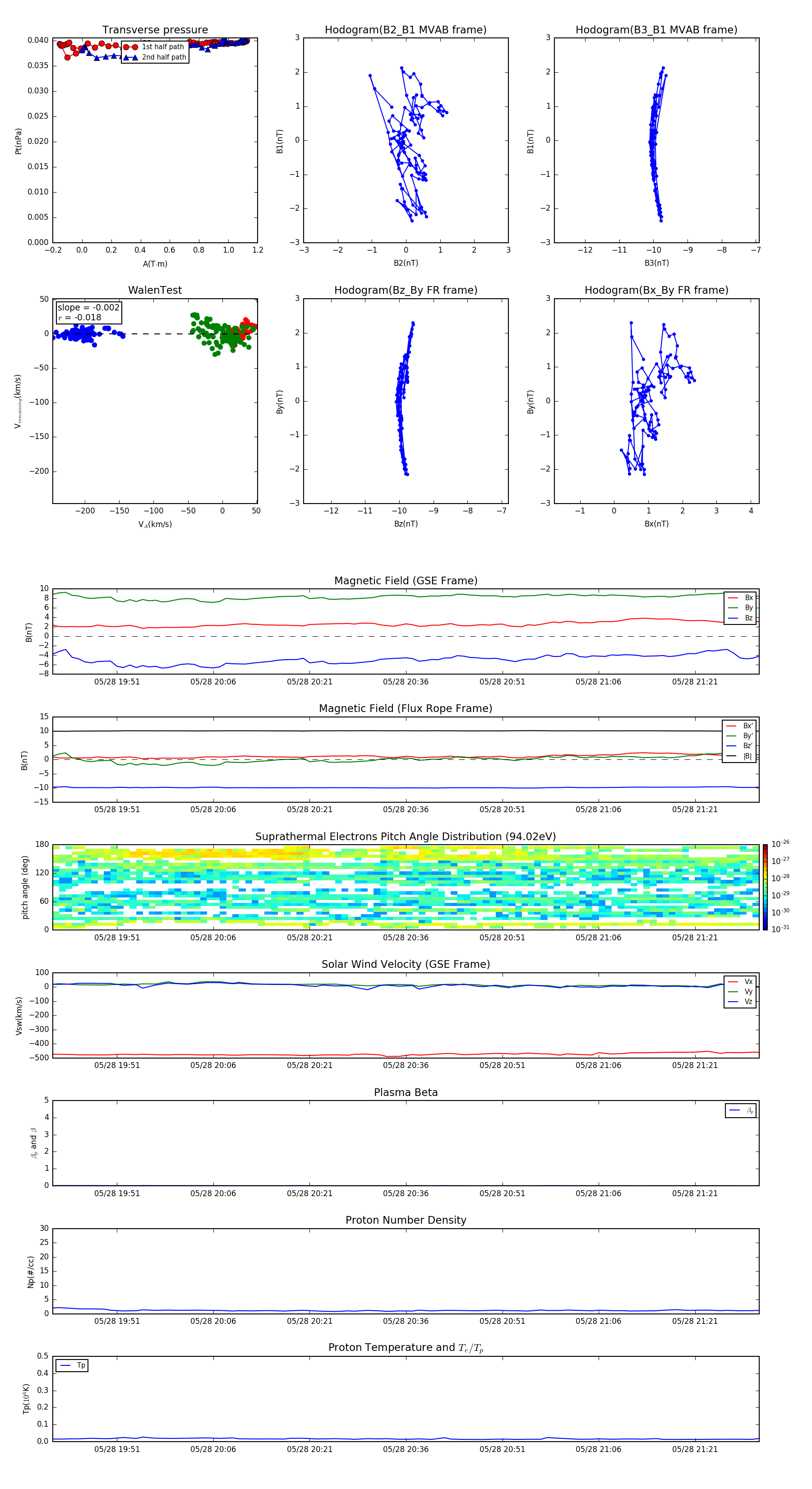
Flux Rope in 2001

Flux Rope Event 2001-05-28 19:41 ~ 2001-05-28 21:31 (111 minutes)


plot