HOME   LIST
‹–   –›

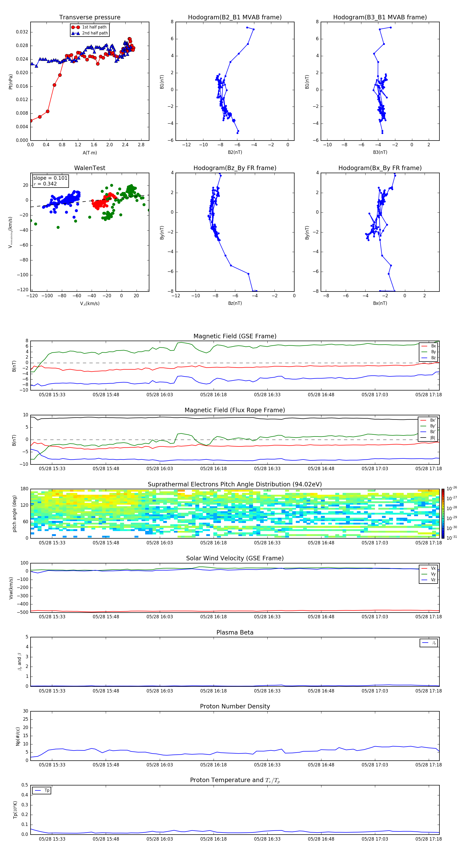
Flux Rope in 2001

Flux Rope Event 2001-05-28 15:27 ~ 2001-05-28 17:21 (115 minutes)


plot