HOME   LIST
‹–   –›

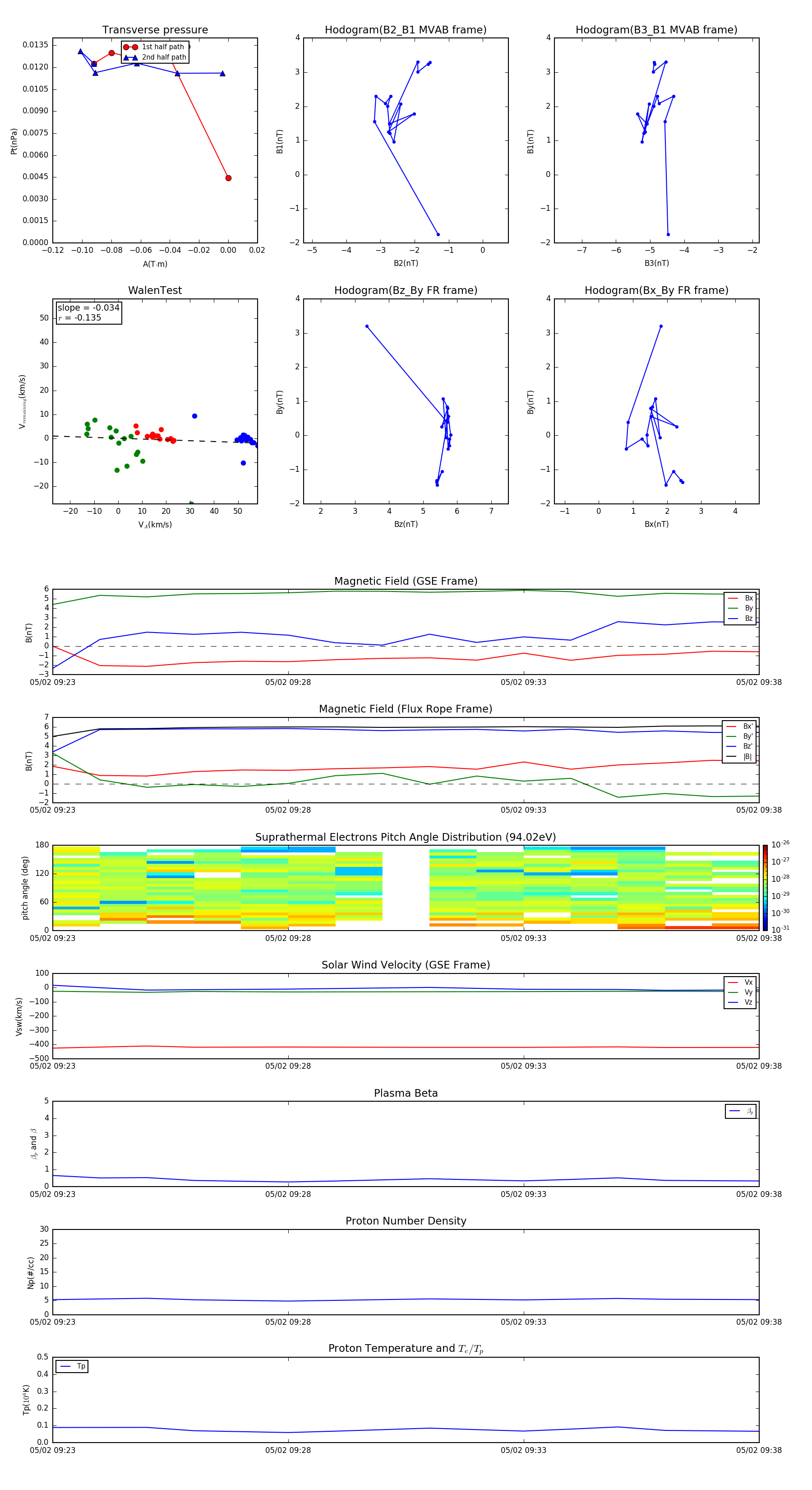
Flux Rope in 2001

Flux Rope Event 2001-05-02 09:23 ~ 2001-05-02 09:38 (16 minutes)


plot