HOME   LIST
‹–   –›

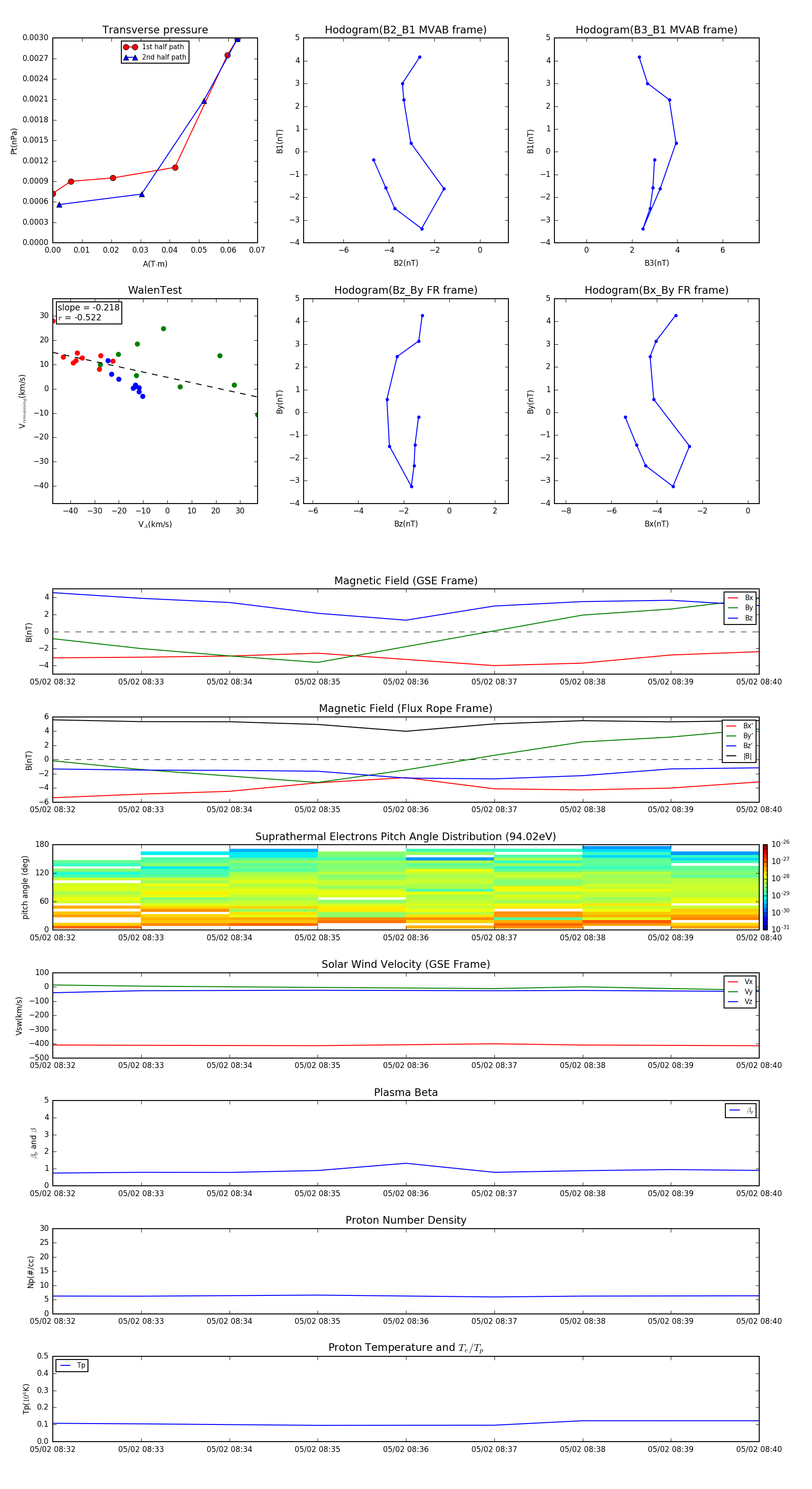
Flux Rope in 2001

Flux Rope Event 2001-05-02 08:32 ~ 2001-05-02 08:40 (9 minutes)


plot