HOME   LIST
‹–   –›

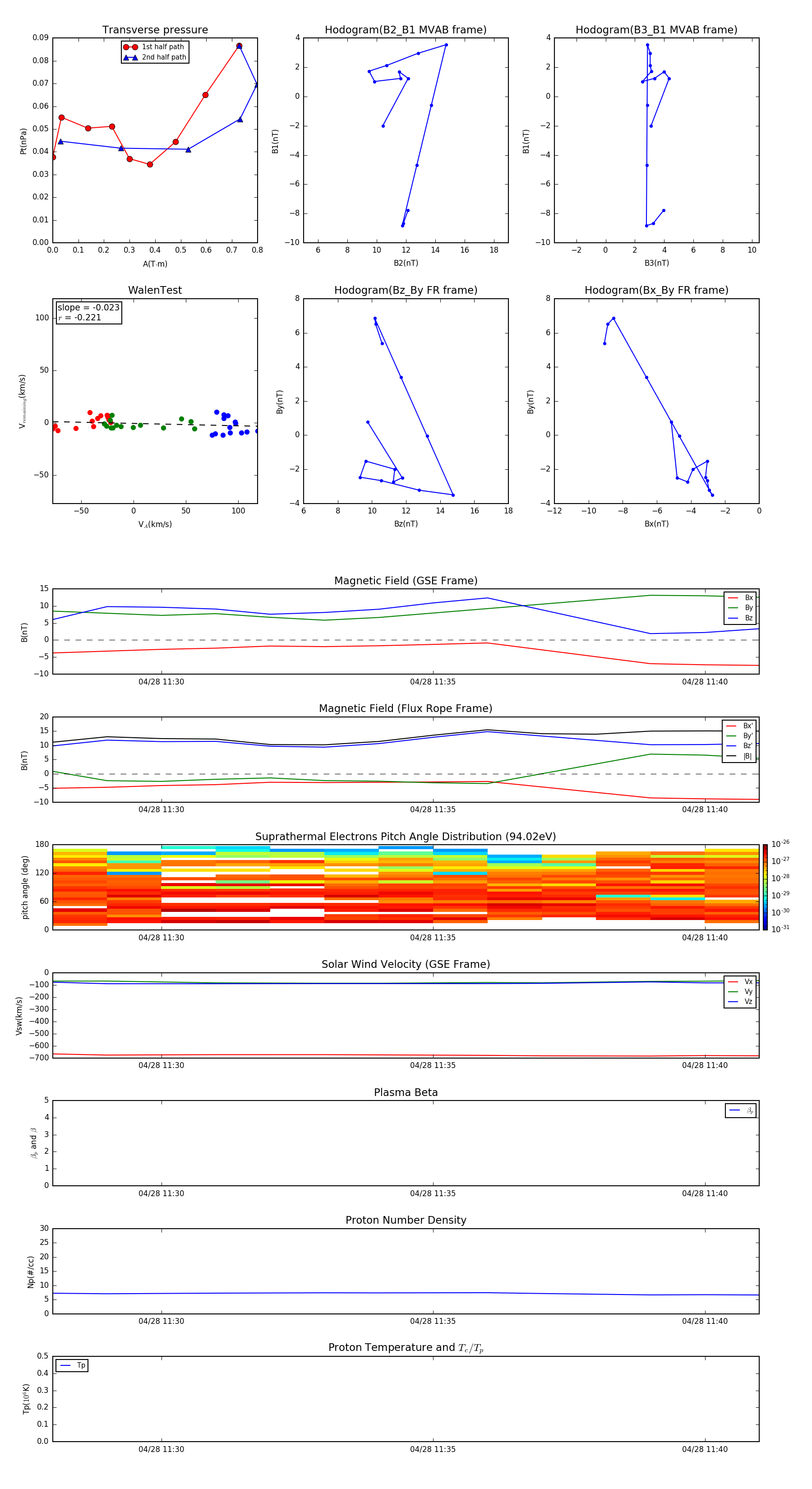
Flux Rope in 2001

Flux Rope Event 2001-04-28 11:28 ~ 2001-04-28 11:41 (14 minutes)


plot