HOME   LIST
‹–   –›

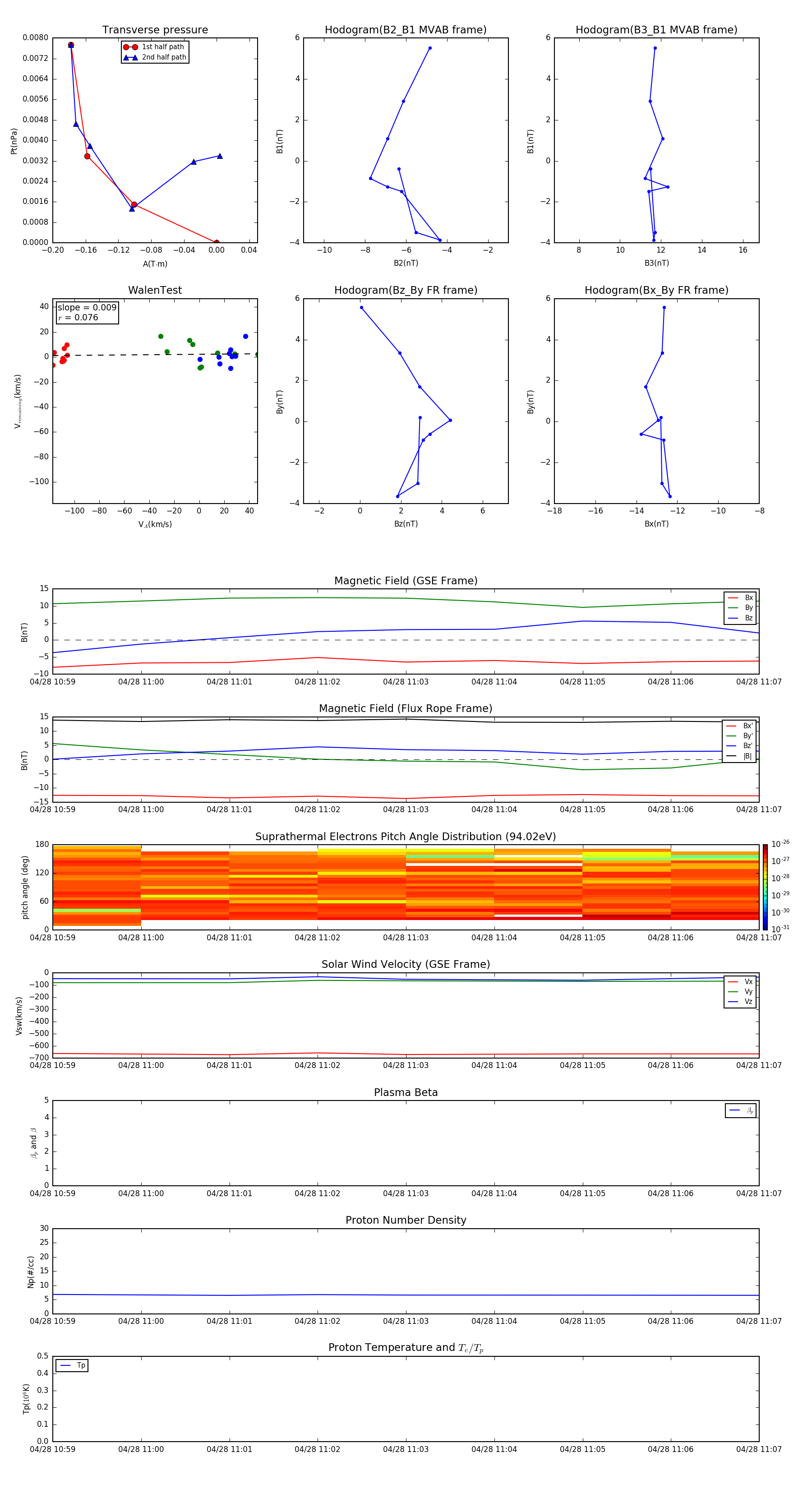
Flux Rope in 2001

Flux Rope Event 2001-04-28 10:59 ~ 2001-04-28 11:07 (9 minutes)


plot