HOME   LIST
‹–   –›

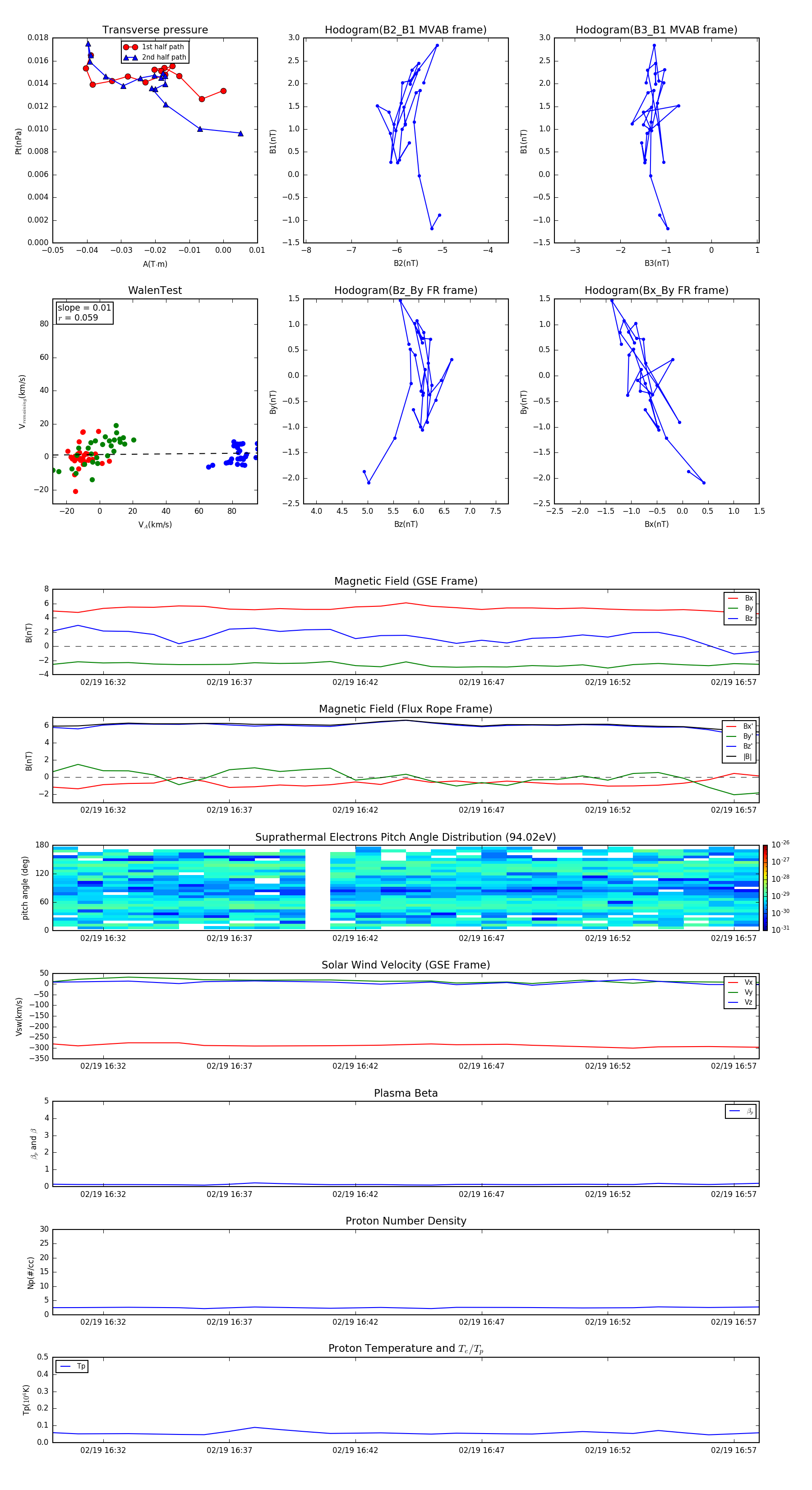
Flux Rope in 2001

Flux Rope Event 2001-02-19 16:30 ~ 2001-02-19 16:58 (29 minutes)


plot