HOME   LIST
‹–   –›

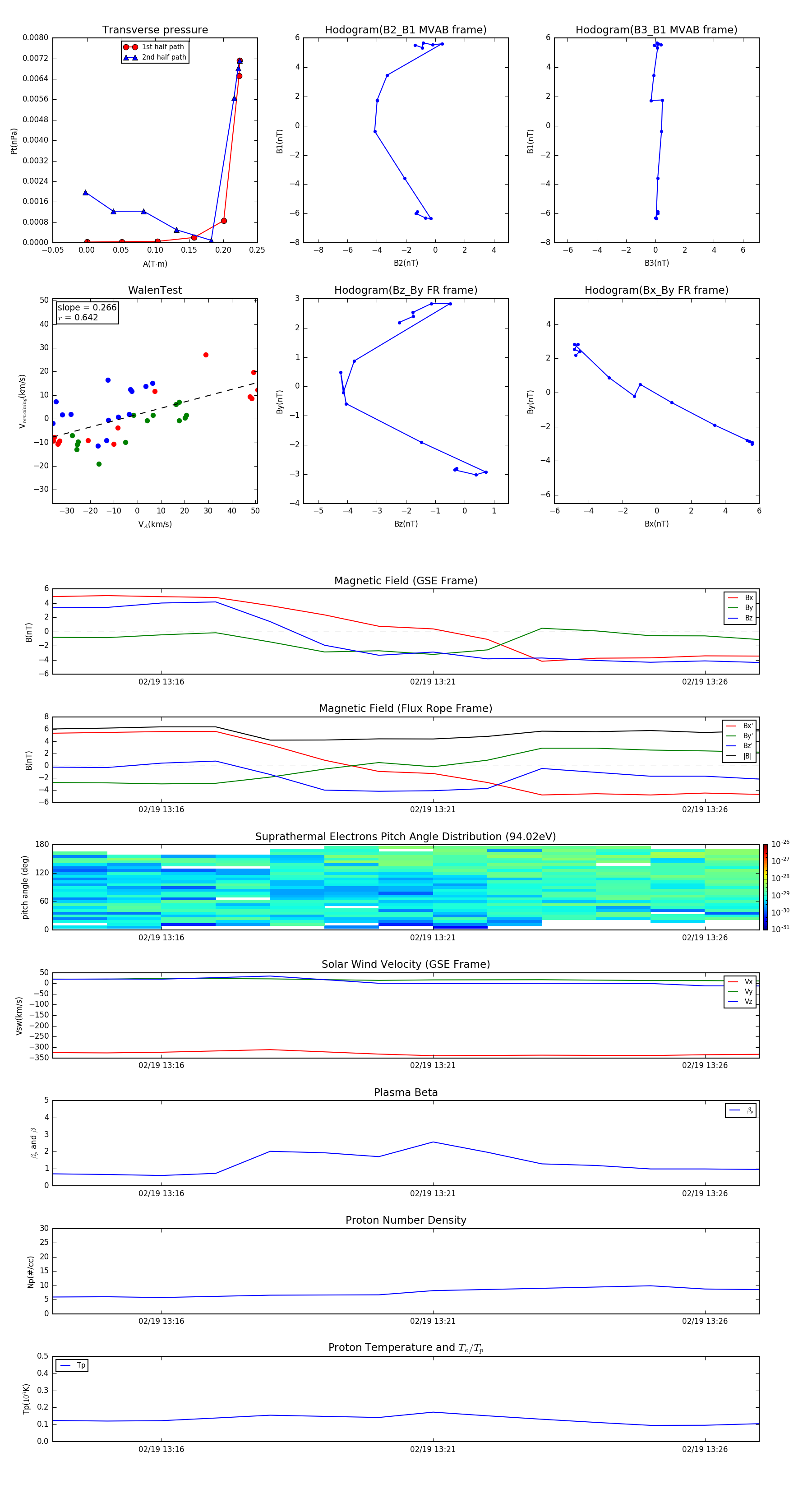
Flux Rope in 2001

Flux Rope Event 2001-02-19 13:14 ~ 2001-02-19 13:27 (14 minutes)


plot