HOME   LIST
‹–   –›

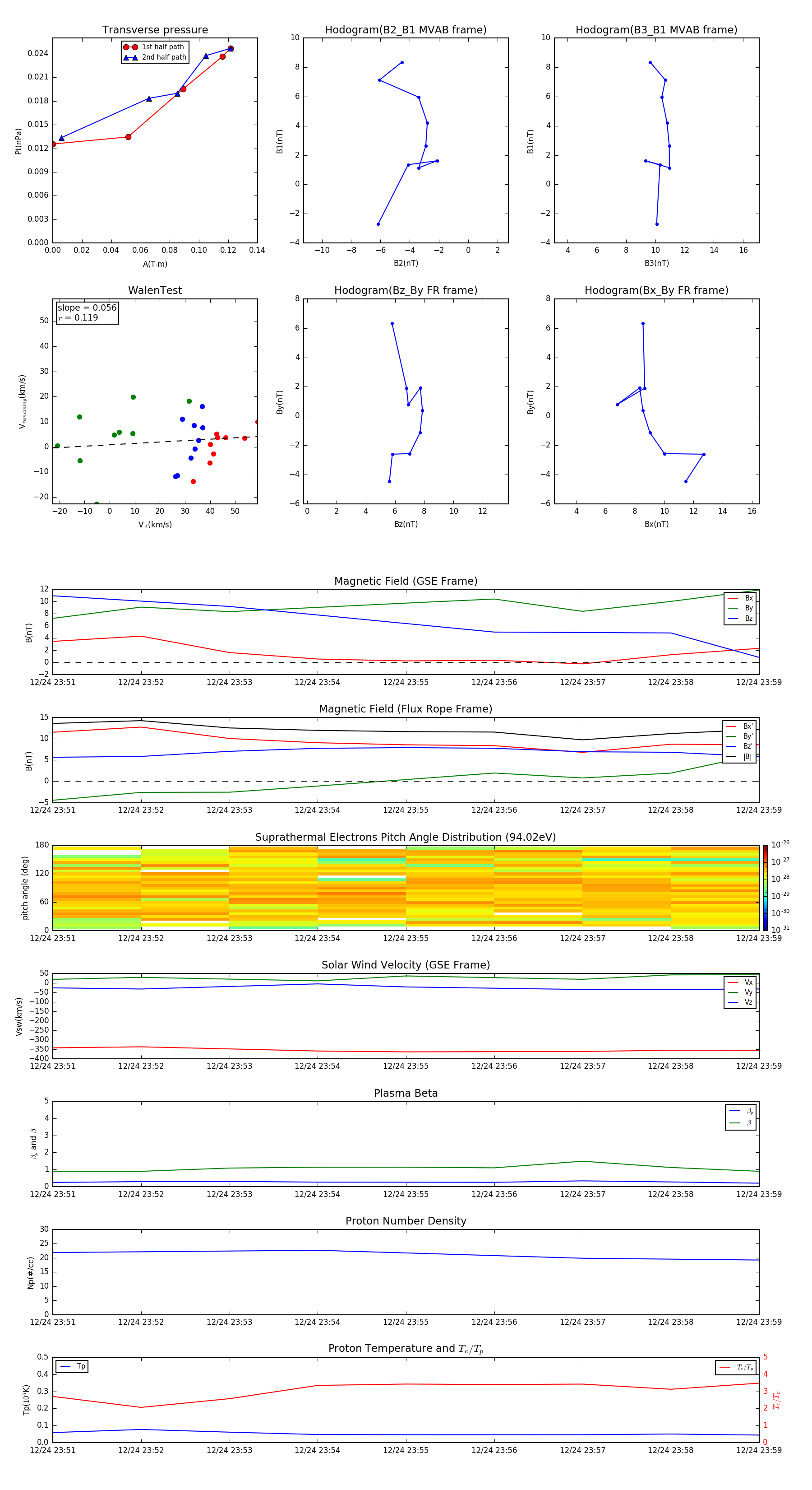
Flux Rope in 2000

Flux Rope Event 2000-12-24 23:51 ~ 2000-12-24 23:59 (9 minutes)


plot