HOME   LIST
‹–   –›

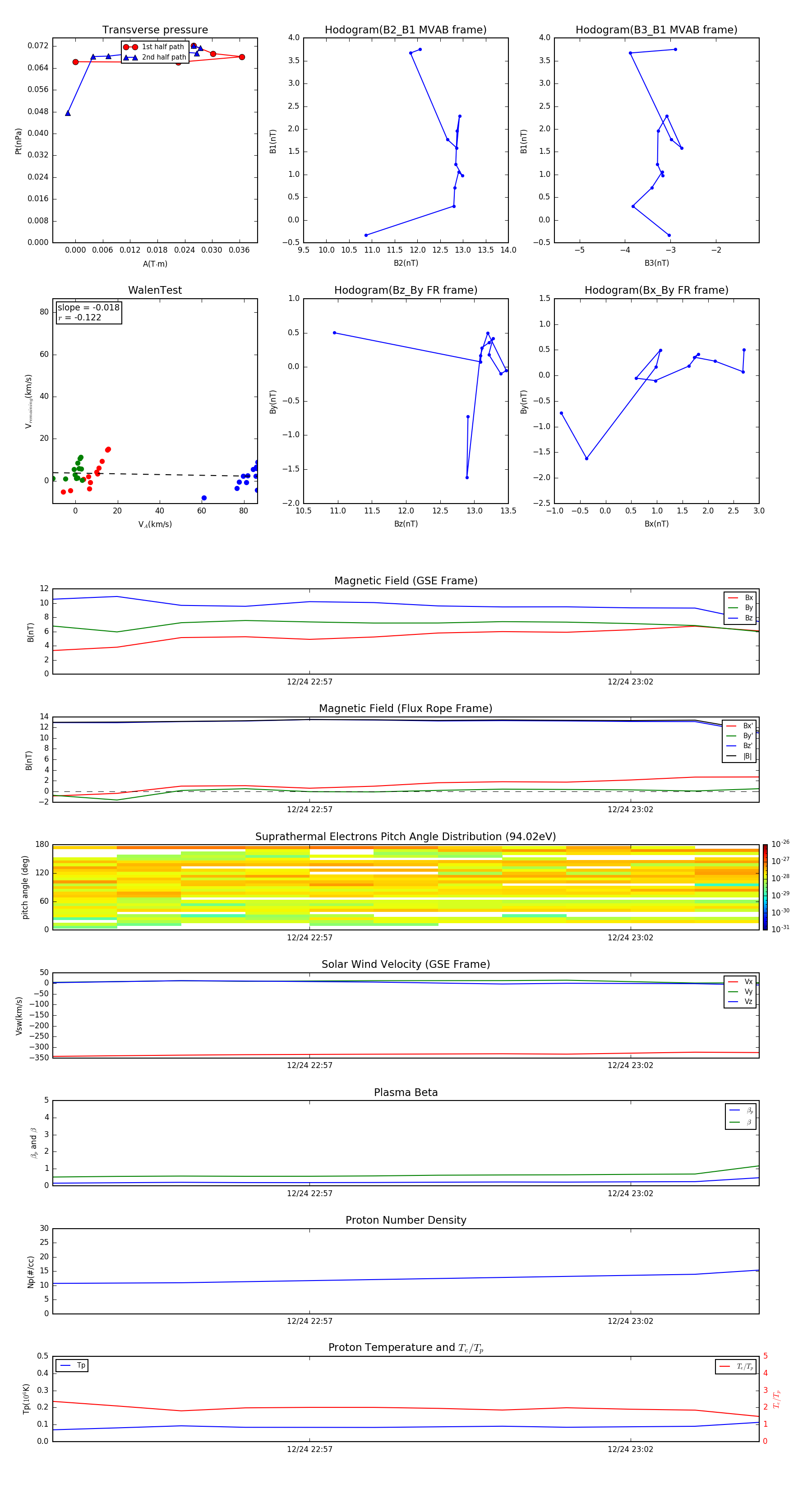
Flux Rope in 2000

Flux Rope Event 2000-12-24 22:53 ~ 2000-12-24 23:04 (12 minutes)


plot