HOME   LIST
‹–   –›

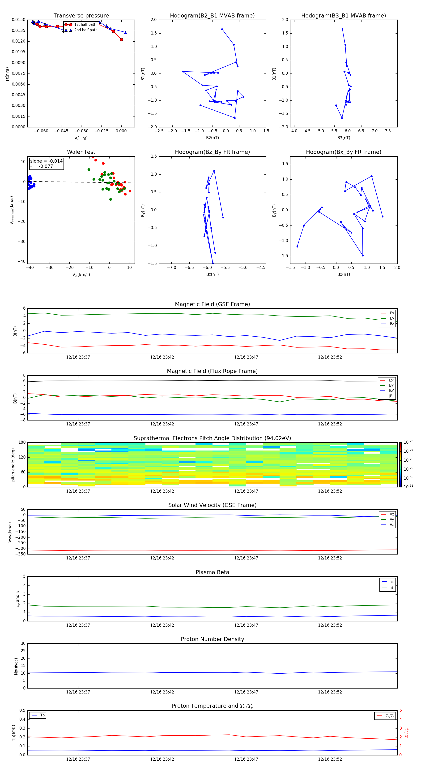
Flux Rope in 2000

Flux Rope Event 2000-12-16 23:34 ~ 2000-12-16 23:56 (23 minutes)


plot