HOME   LIST
‹–   –›

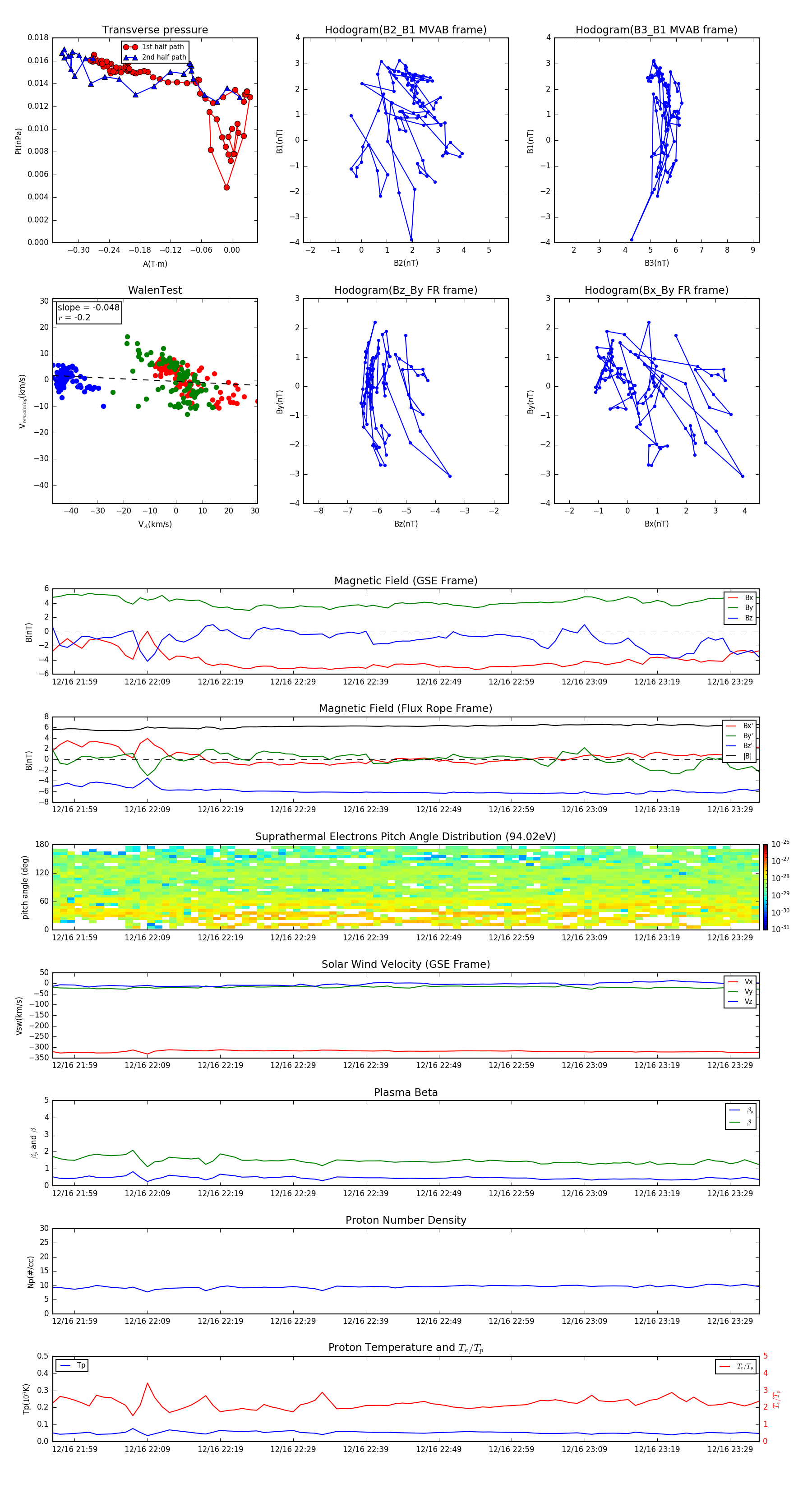
Flux Rope in 2000

Flux Rope Event 2000-12-16 21:56 ~ 2000-12-16 23:33 (98 minutes)


plot