HOME   LIST
‹–   –›

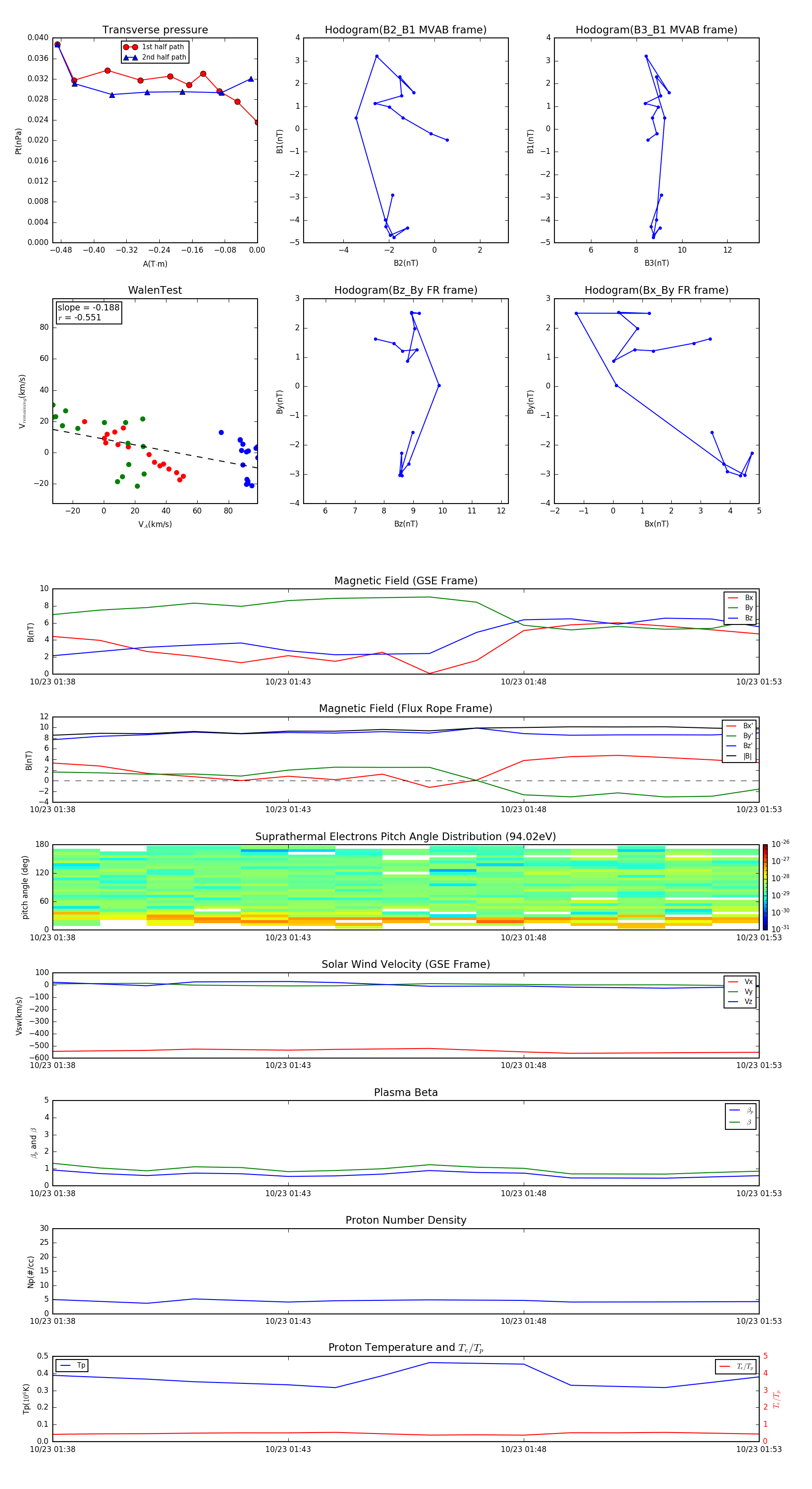
Flux Rope in 2000

Flux Rope Event 2000-10-23 01:38 ~ 2000-10-23 01:53 (16 minutes)


plot