HOME   LIST
‹–   –›

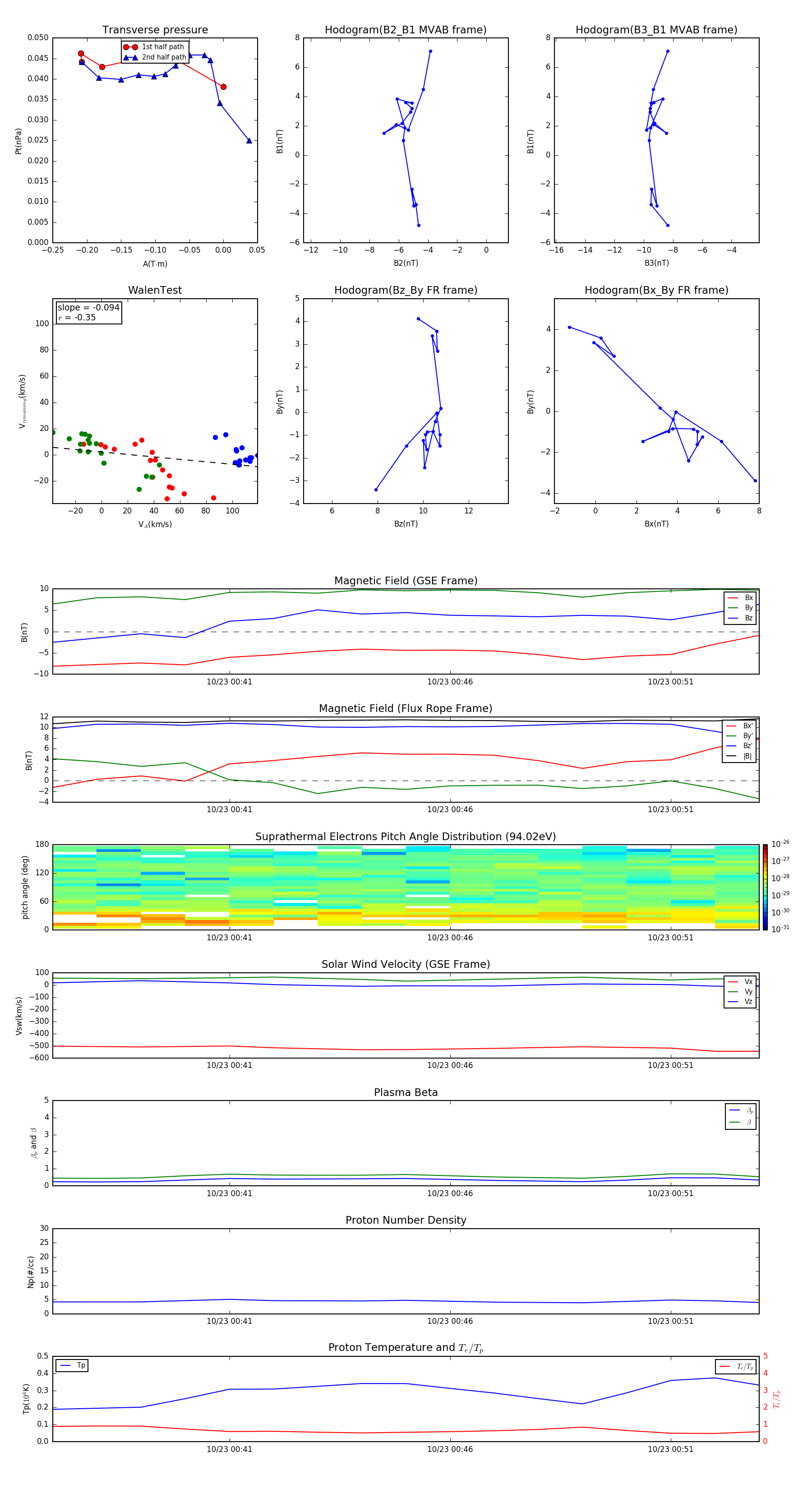
Flux Rope in 2000

Flux Rope Event 2000-10-23 00:37 ~ 2000-10-23 00:53 (17 minutes)


plot