HOME   LIST
‹–   –›

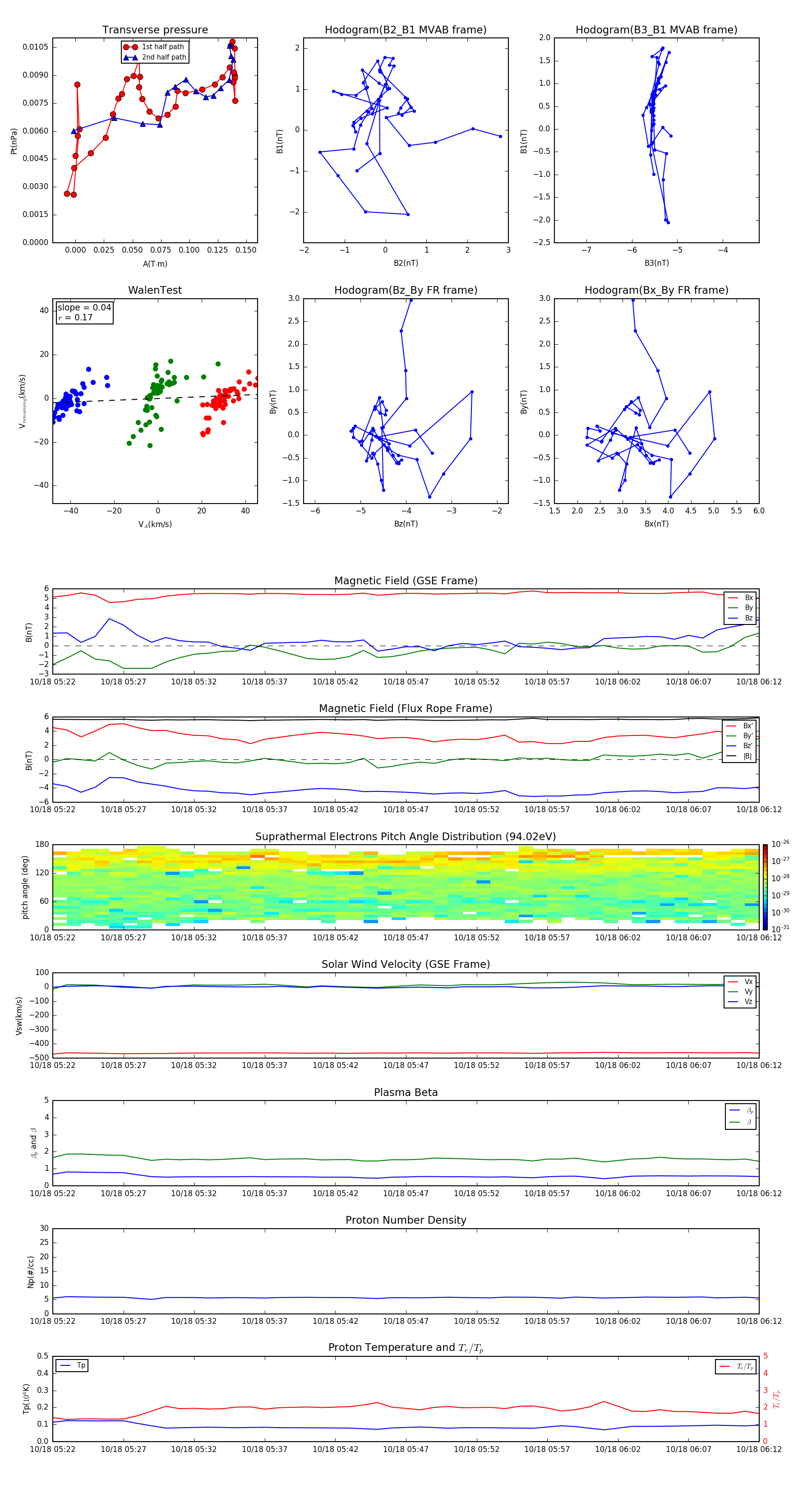
Flux Rope in 2000

Flux Rope Event 2000-10-18 05:22 ~ 2000-10-18 06:12 (51 minutes)


plot