HOME   LIST
‹–   –›

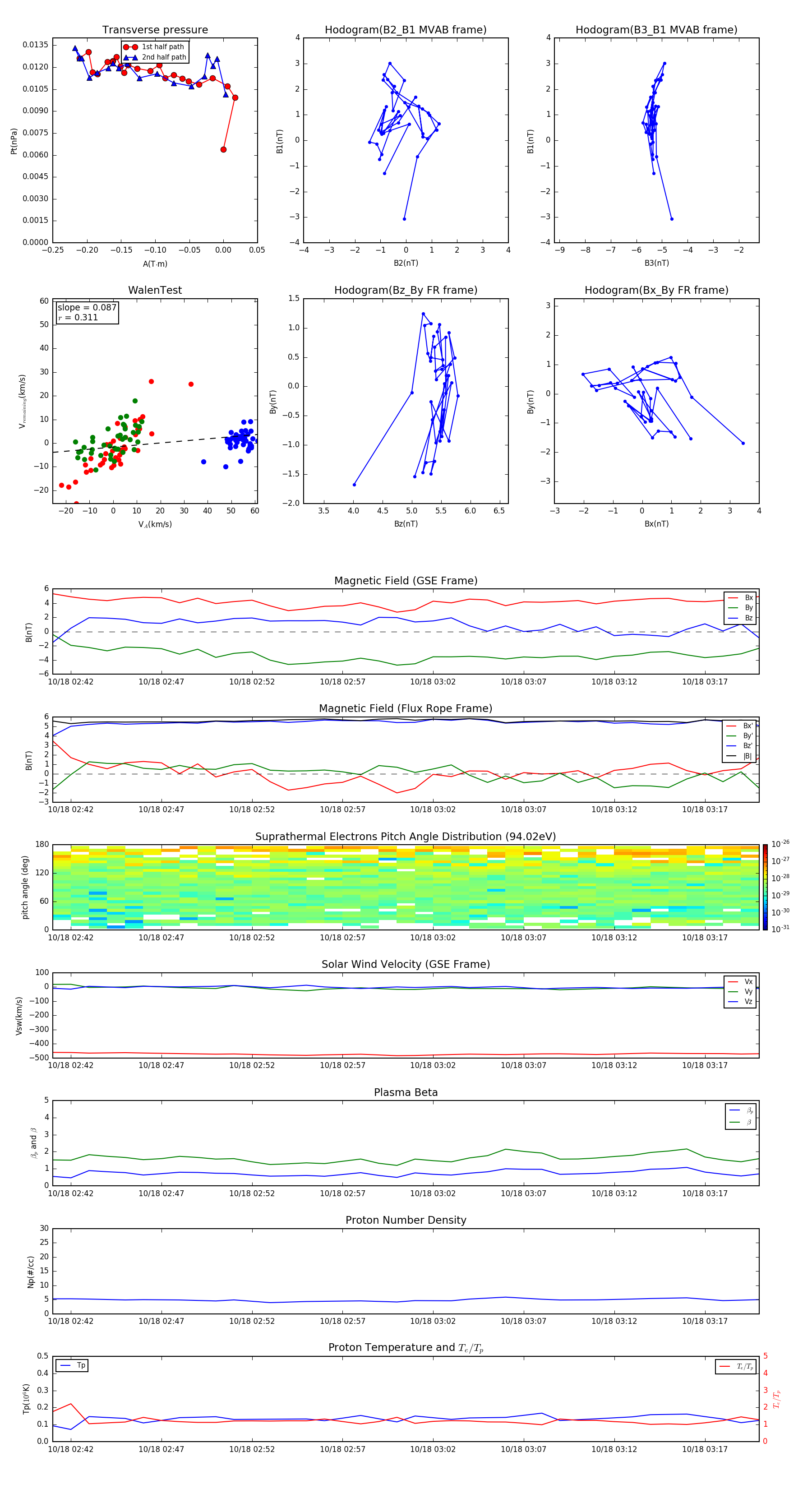
Flux Rope in 2000

Flux Rope Event 2000-10-18 02:41 ~ 2000-10-18 03:20 (40 minutes)


plot