HOME   LIST
‹–   –›

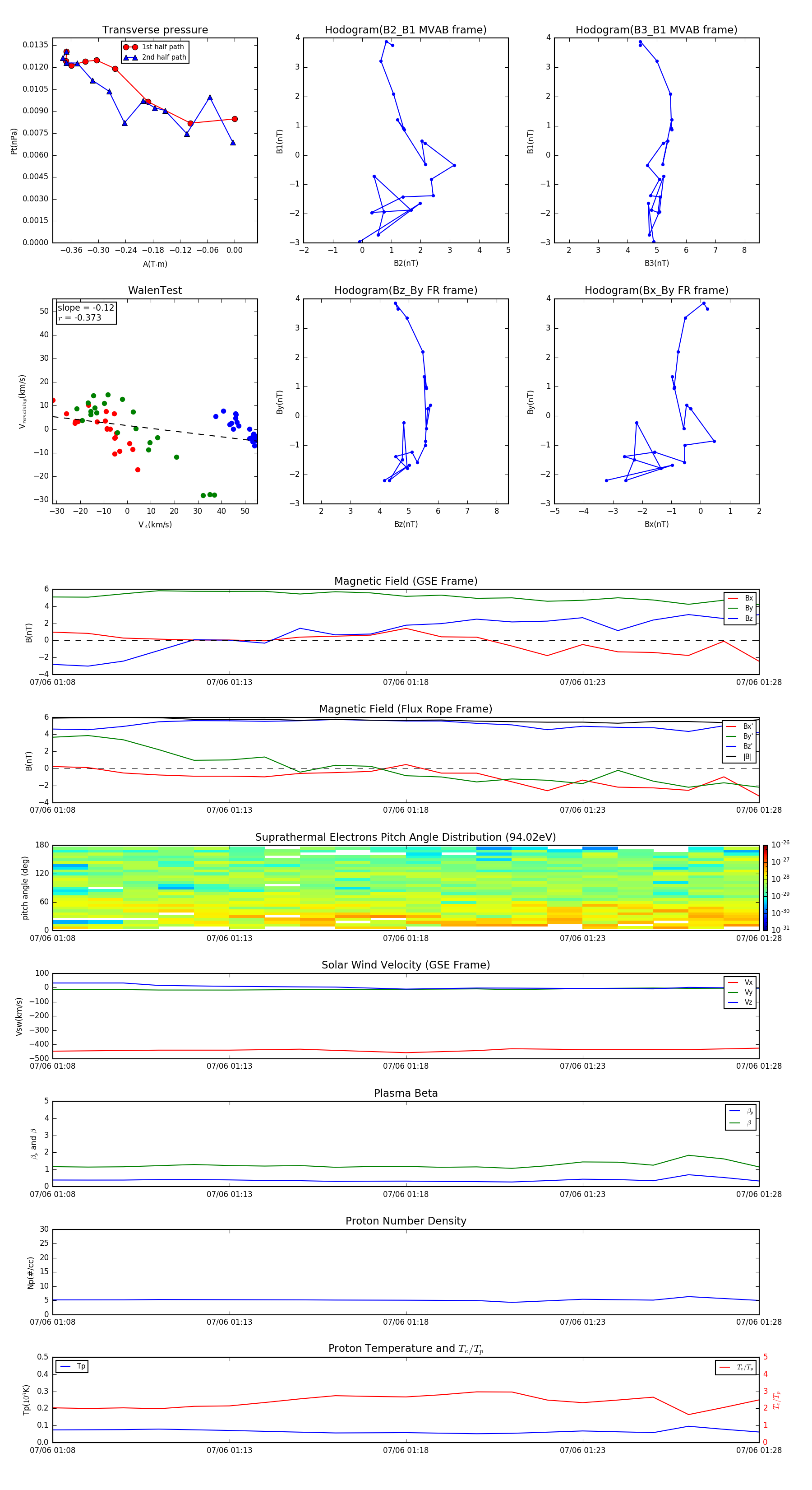
Flux Rope in 2000

Flux Rope Event 2000-07-06 01:08 ~ 2000-07-06 01:28 (21 minutes)


plot