HOME   LIST
‹–   –›

Flux Rope in 2000

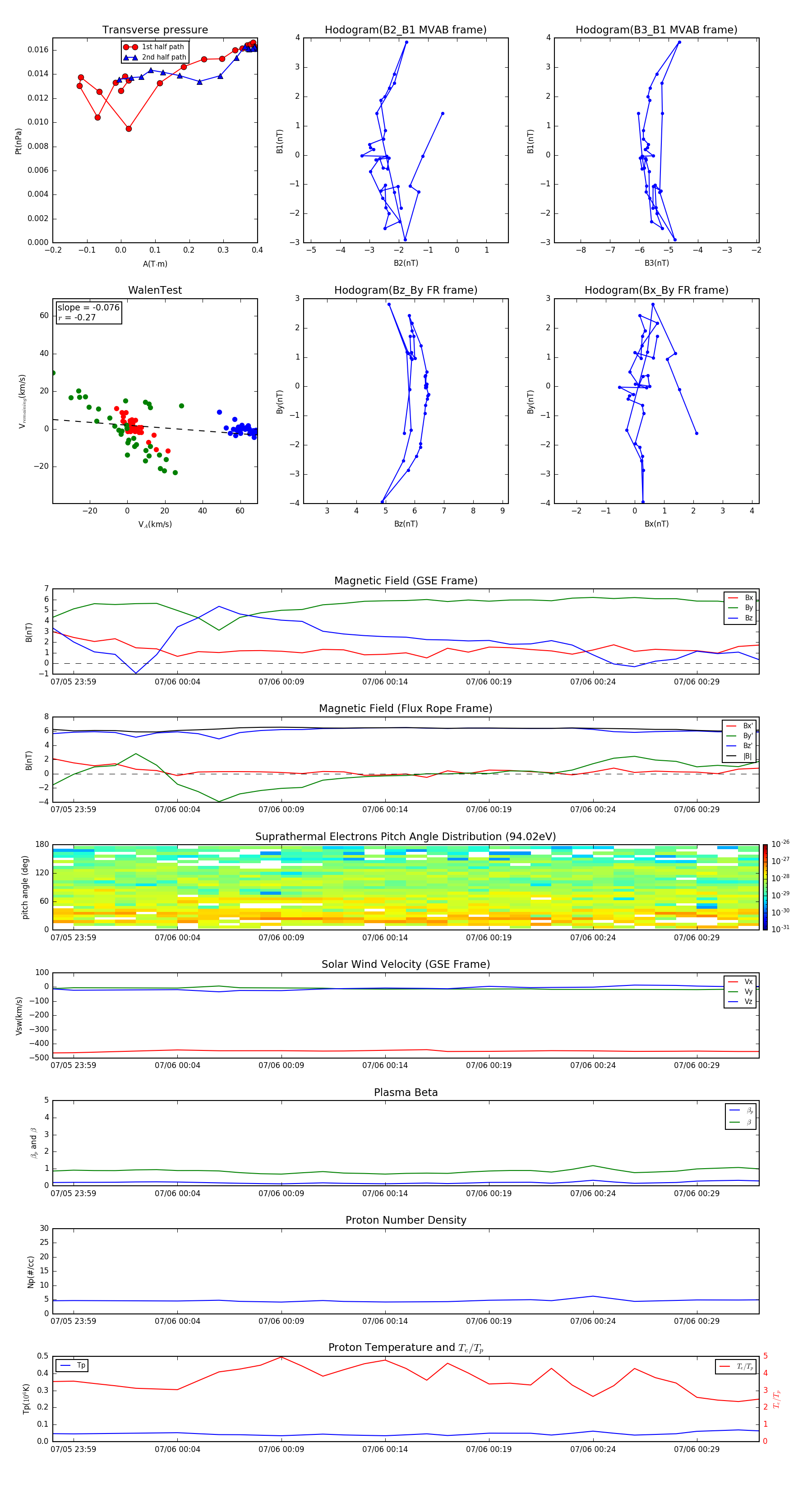
Flux Rope Event 2000-07-05 23:58 ~ 2000-07-06 00:32 (35 minutes)


plot