HOME   LIST
‹–   –›

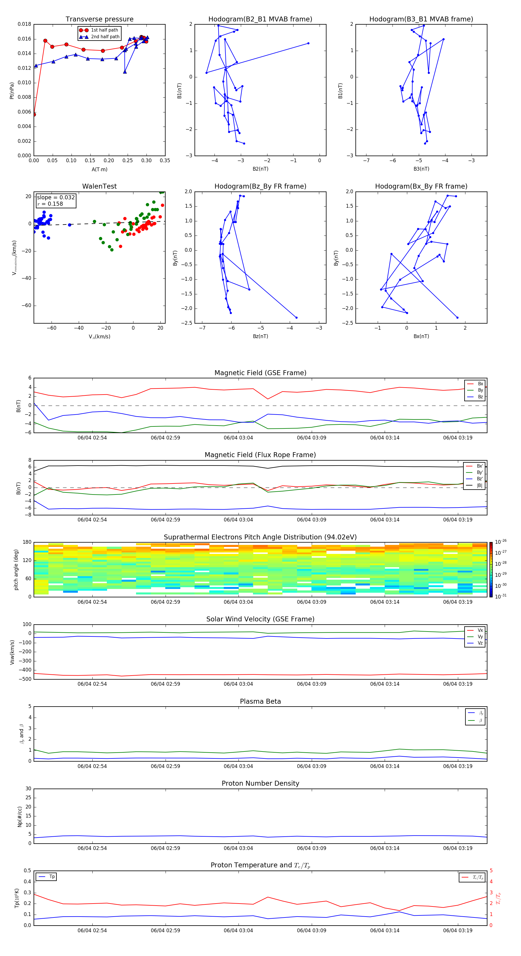
Flux Rope in 2000

Flux Rope Event 2000-06-04 02:50 ~ 2000-06-04 03:21 (32 minutes)


plot