HOME   LIST
‹–   –›

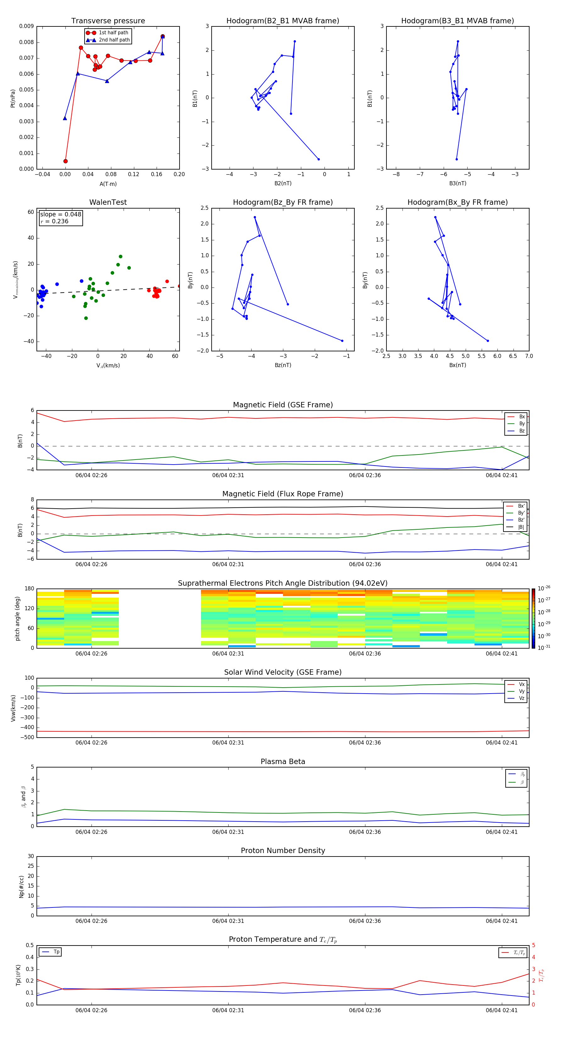
Flux Rope in 2000

Flux Rope Event 2000-06-04 02:24 ~ 2000-06-04 02:42 (19 minutes)


plot