HOME   LIST
‹–   –›

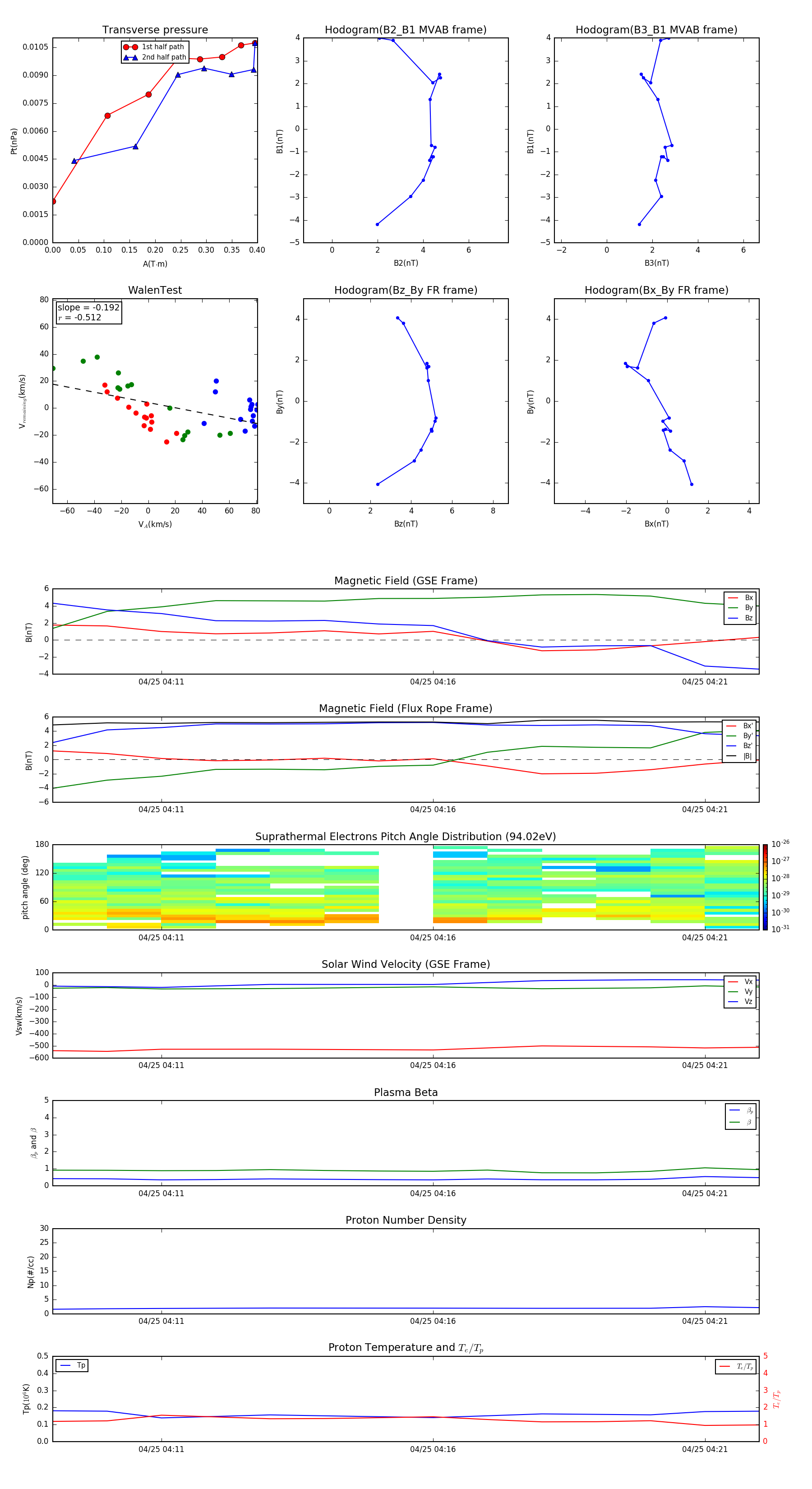
Flux Rope in 2000

Flux Rope Event 2000-04-25 04:09 ~ 2000-04-25 04:22 (14 minutes)


plot