HOME   LIST
‹–   –›

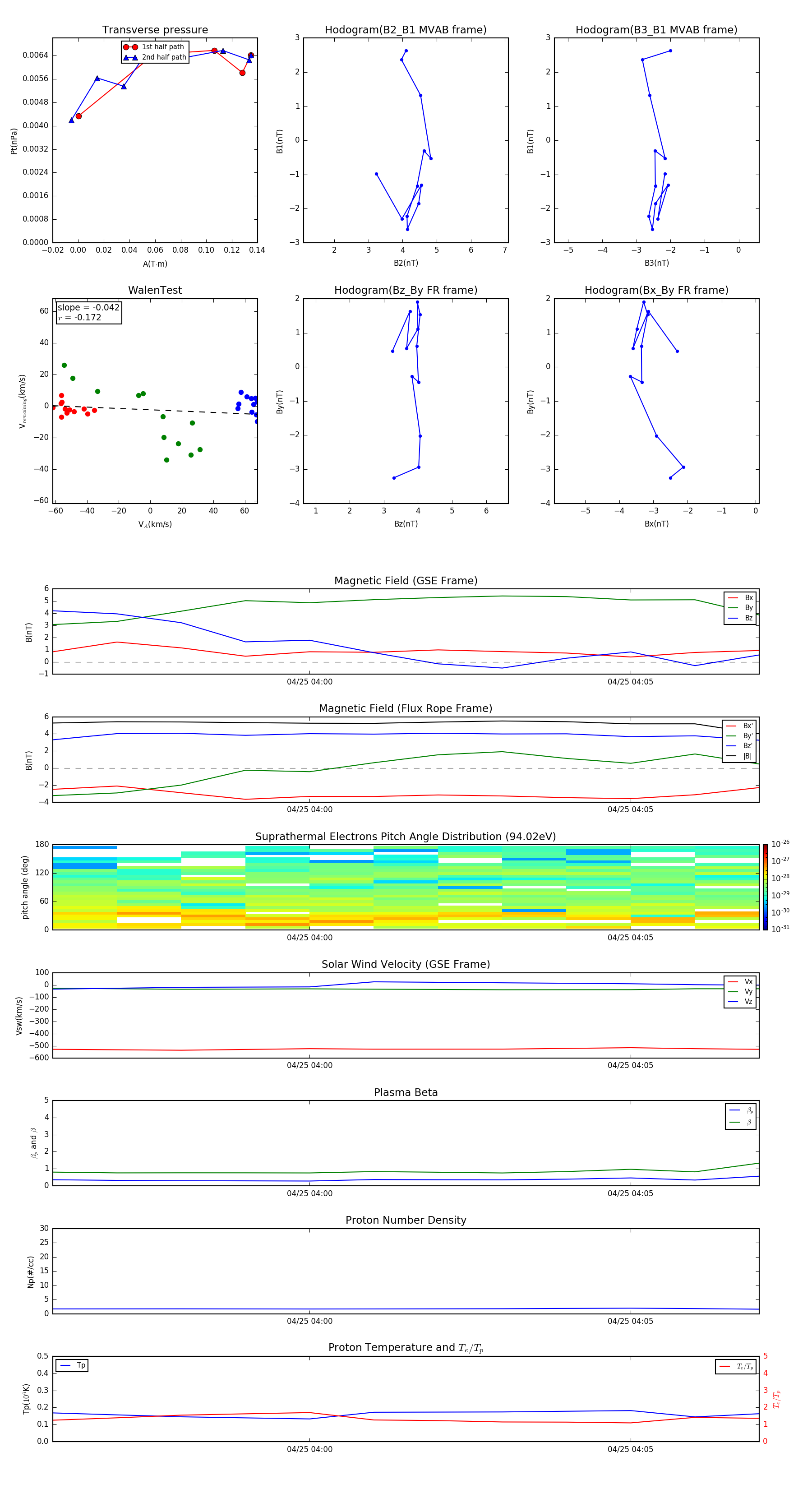
Flux Rope in 2000

Flux Rope Event 2000-04-25 03:56 ~ 2000-04-25 04:07 (12 minutes)


plot