HOME   LIST
‹–   –›

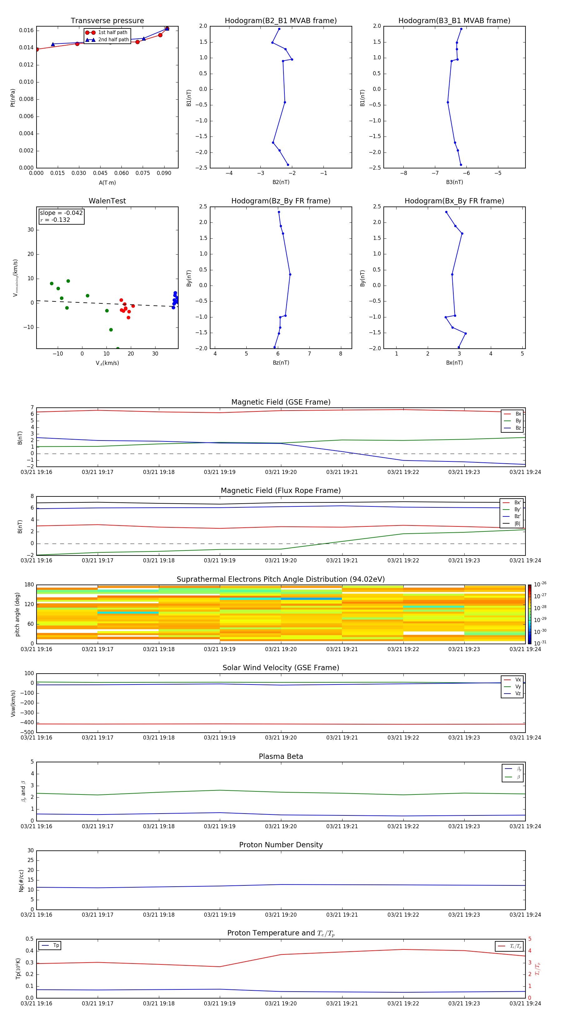
Flux Rope in 2000

Flux Rope Event 2000-03-21 19:16 ~ 2000-03-21 19:24 (9 minutes)


plot