HOME   LIST
‹–   –›

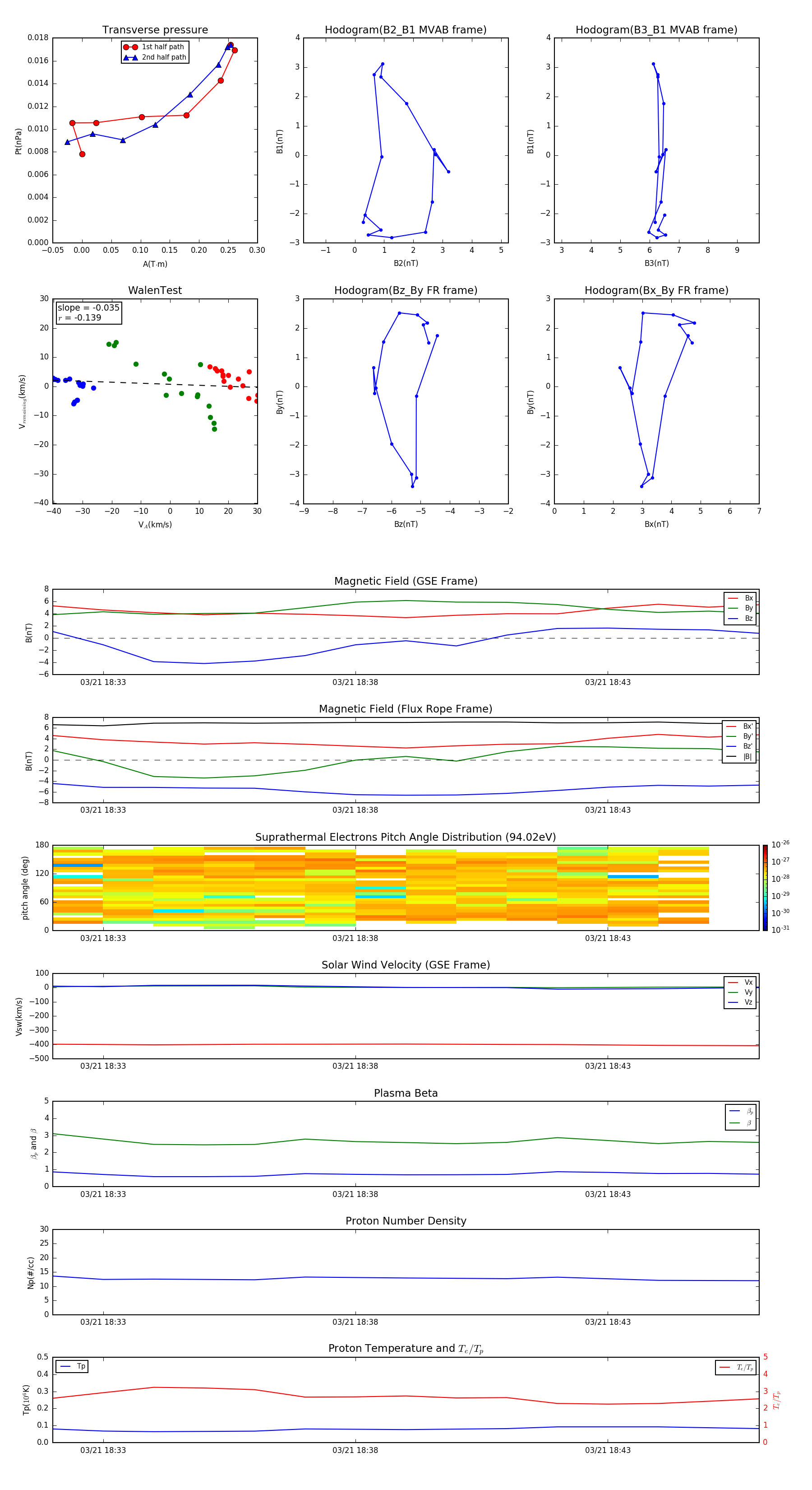
Flux Rope in 2000

Flux Rope Event 2000-03-21 18:32 ~ 2000-03-21 18:46 (15 minutes)


plot