HOME   LIST
‹–   –›

Flux Rope in 2000

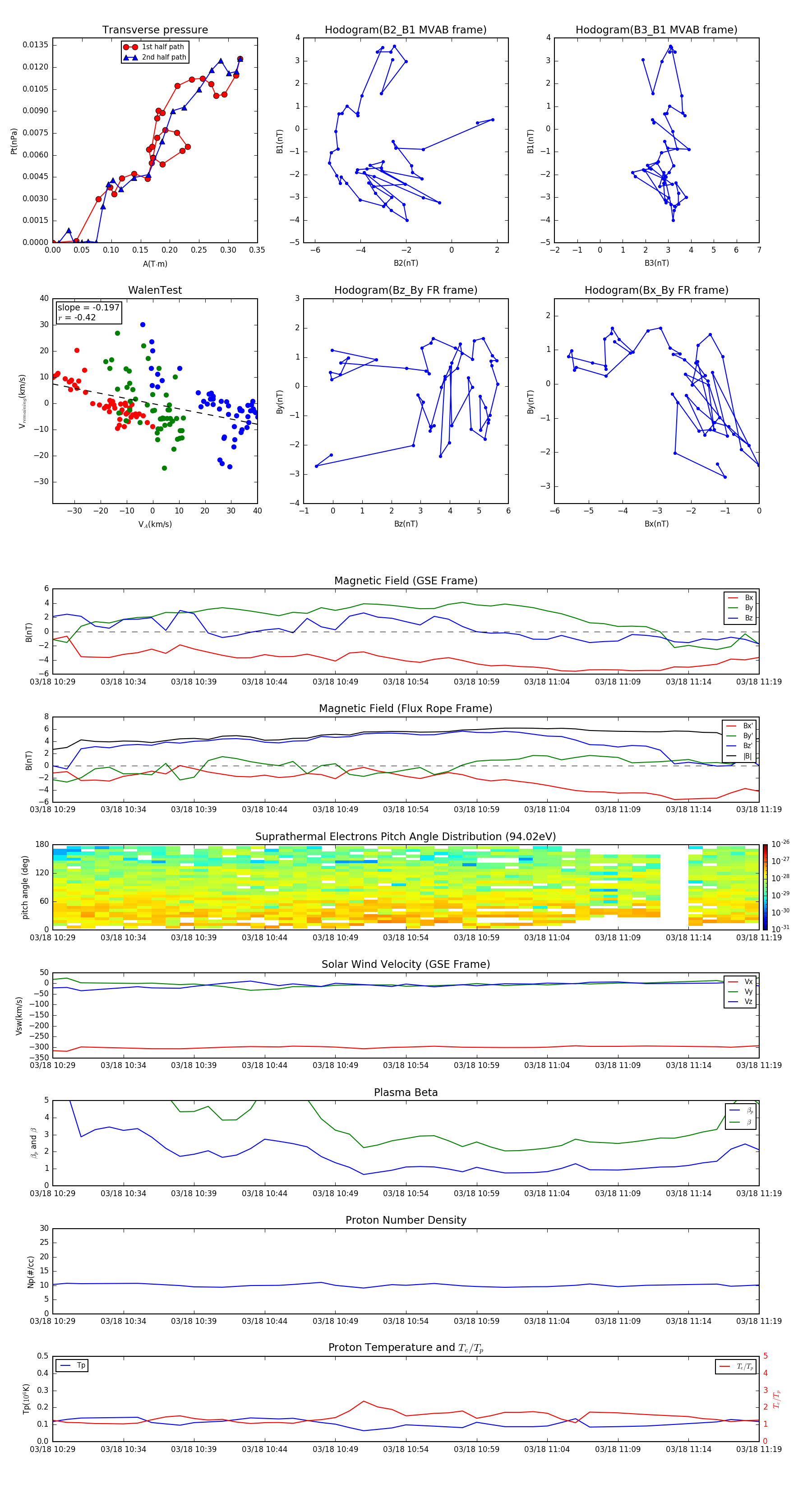
Flux Rope Event 2000-03-18 10:29 ~ 2000-03-18 11:19 (51 minutes)


plot