HOME   LIST
‹–   –›

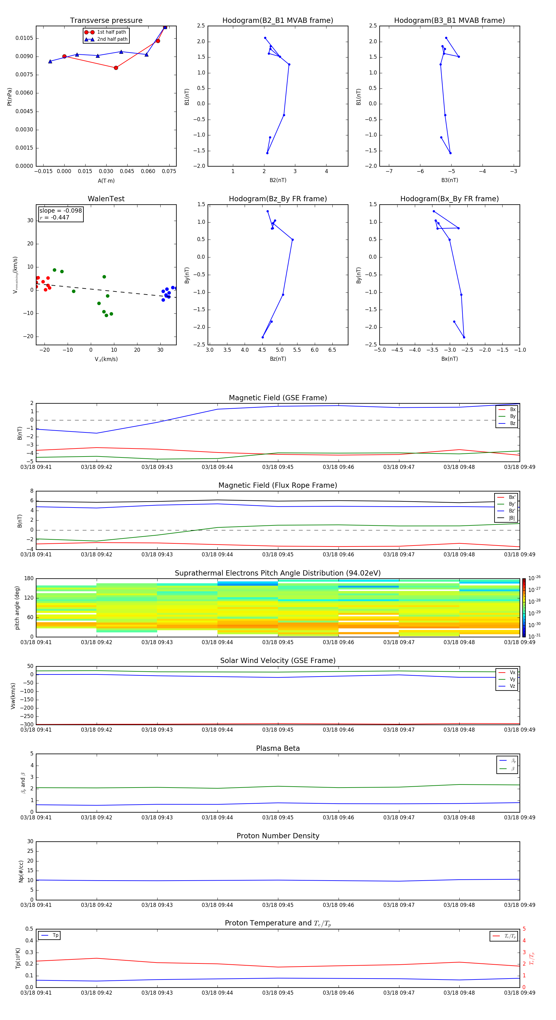
Flux Rope in 2000

Flux Rope Event 2000-03-18 09:41 ~ 2000-03-18 09:49 (9 minutes)


plot