HOME   LIST
‹–   –›

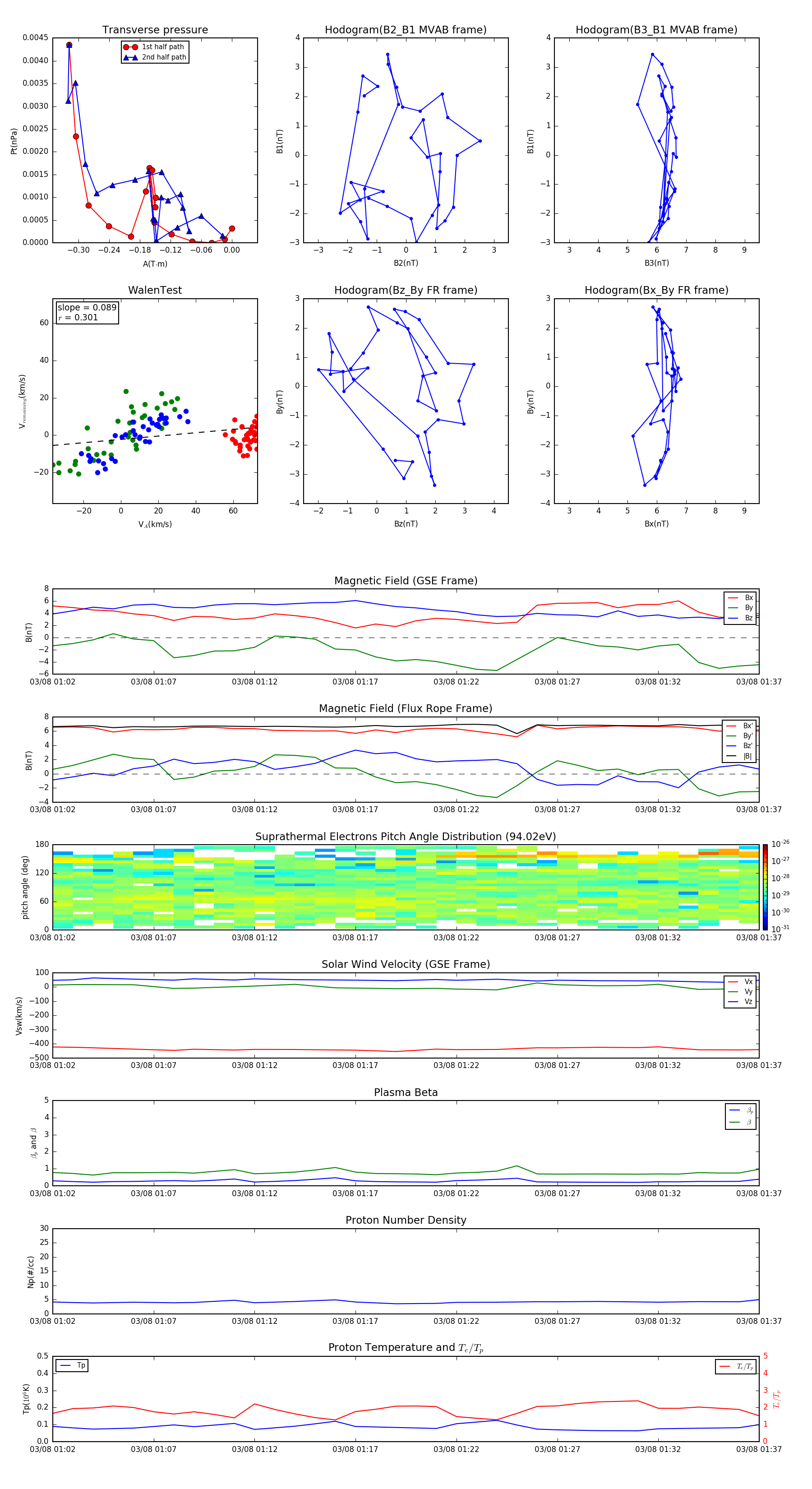
Flux Rope in 2000

Flux Rope Event 2000-03-08 01:02 ~ 2000-03-08 01:37 (36 minutes)


plot