HOME   LIST
‹–   –›

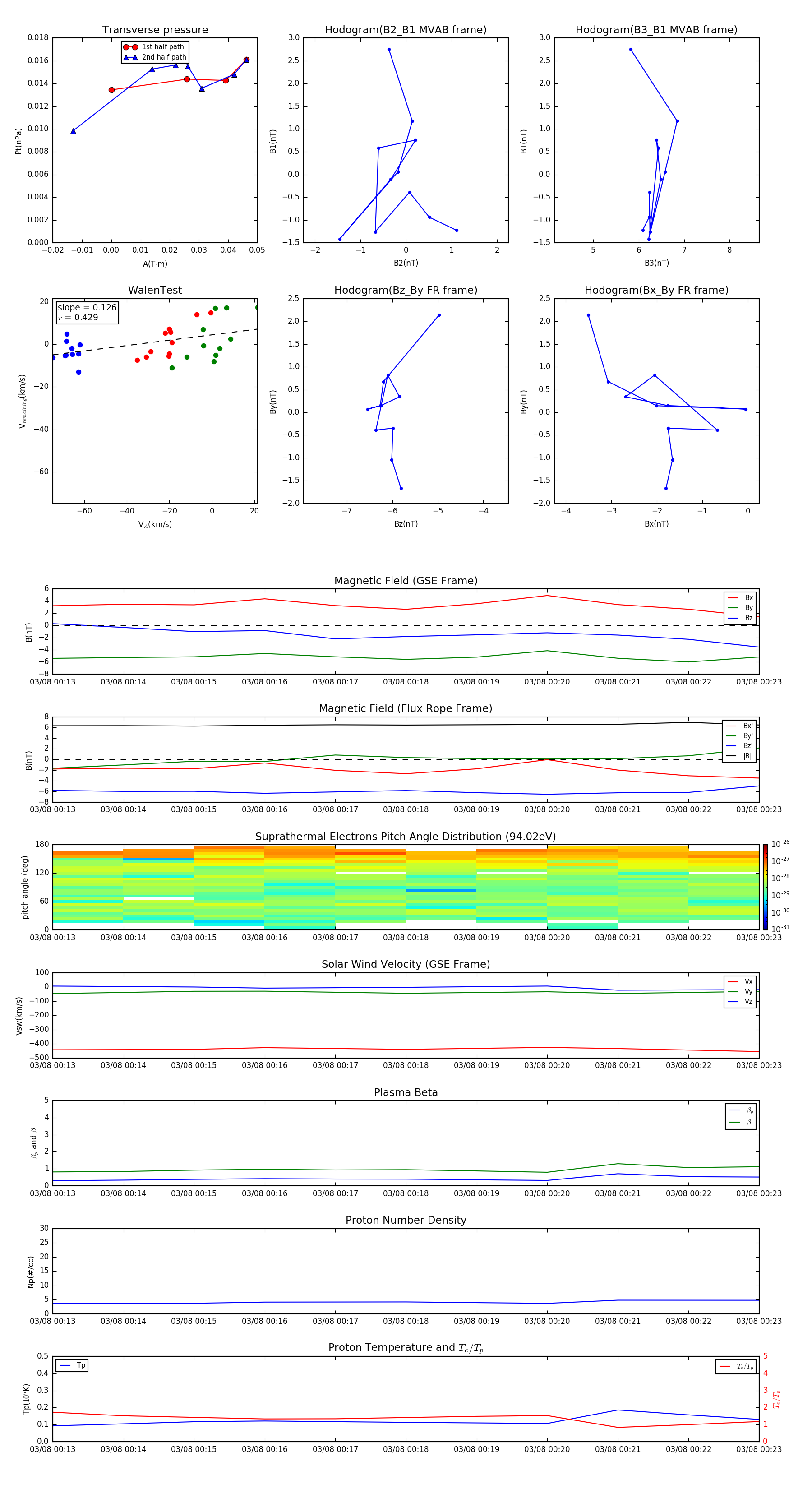
Flux Rope in 2000

Flux Rope Event 2000-03-08 00:13 ~ 2000-03-08 00:23 (11 minutes)


plot