HOME   LIST
‹–   –›

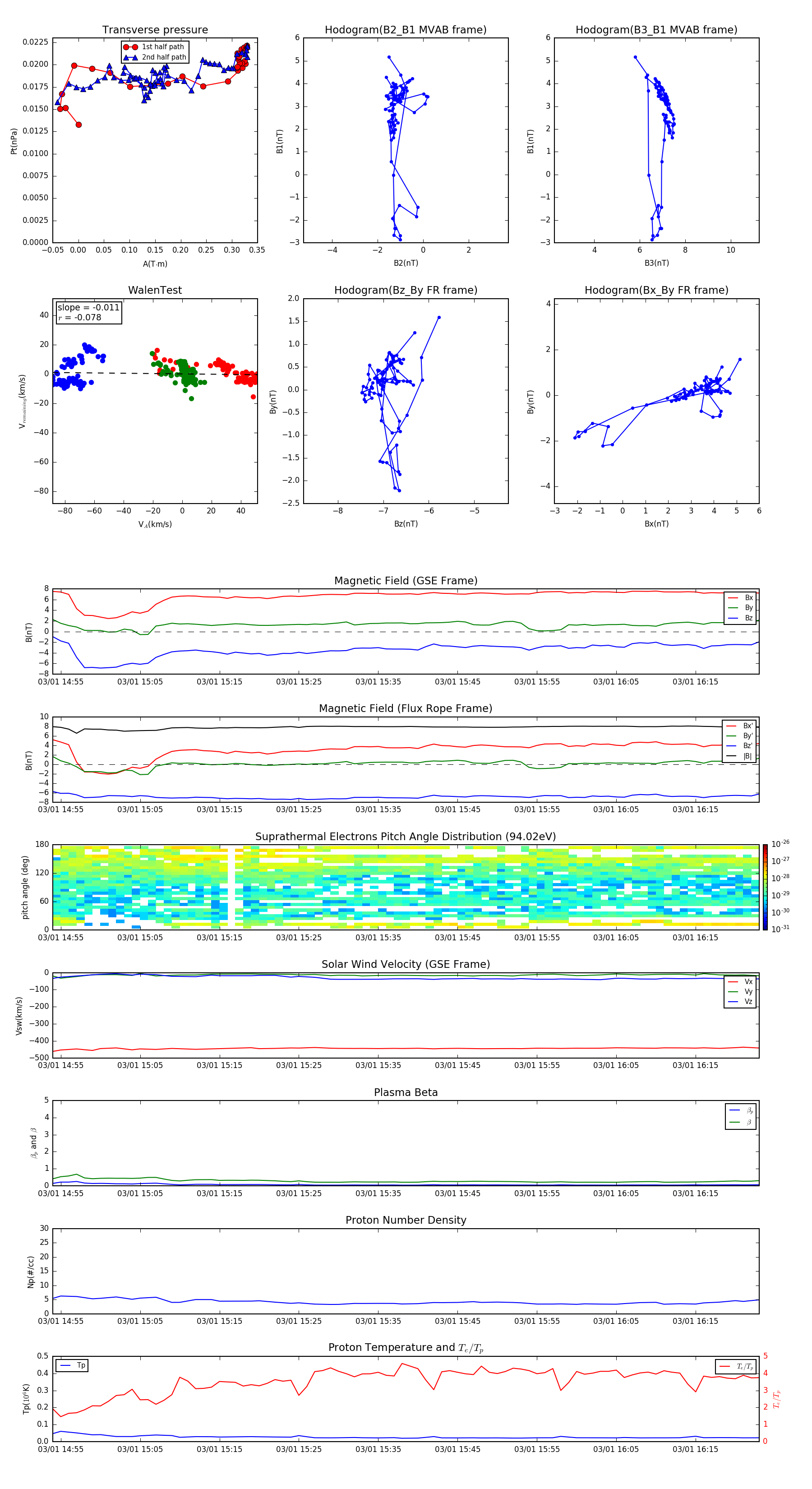
Flux Rope in 2000

Flux Rope Event 2000-03-01 14:54 ~ 2000-03-01 16:23 (90 minutes)


plot