HOME   LIST
‹–   –›

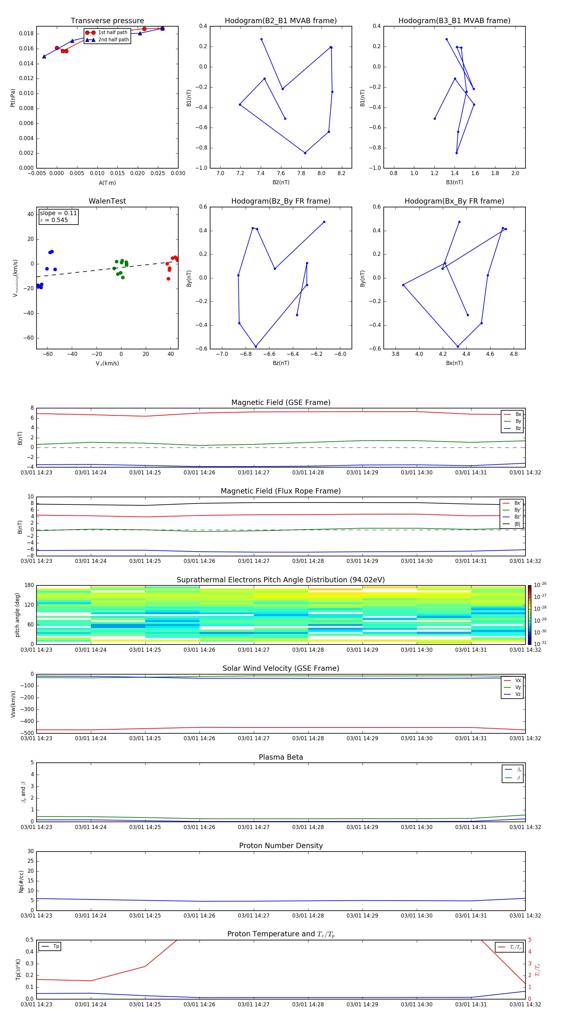
Flux Rope in 2000

Flux Rope Event 2000-03-01 14:23 ~ 2000-03-01 14:32 (10 minutes)


plot