HOME   LIST
‹–   –›

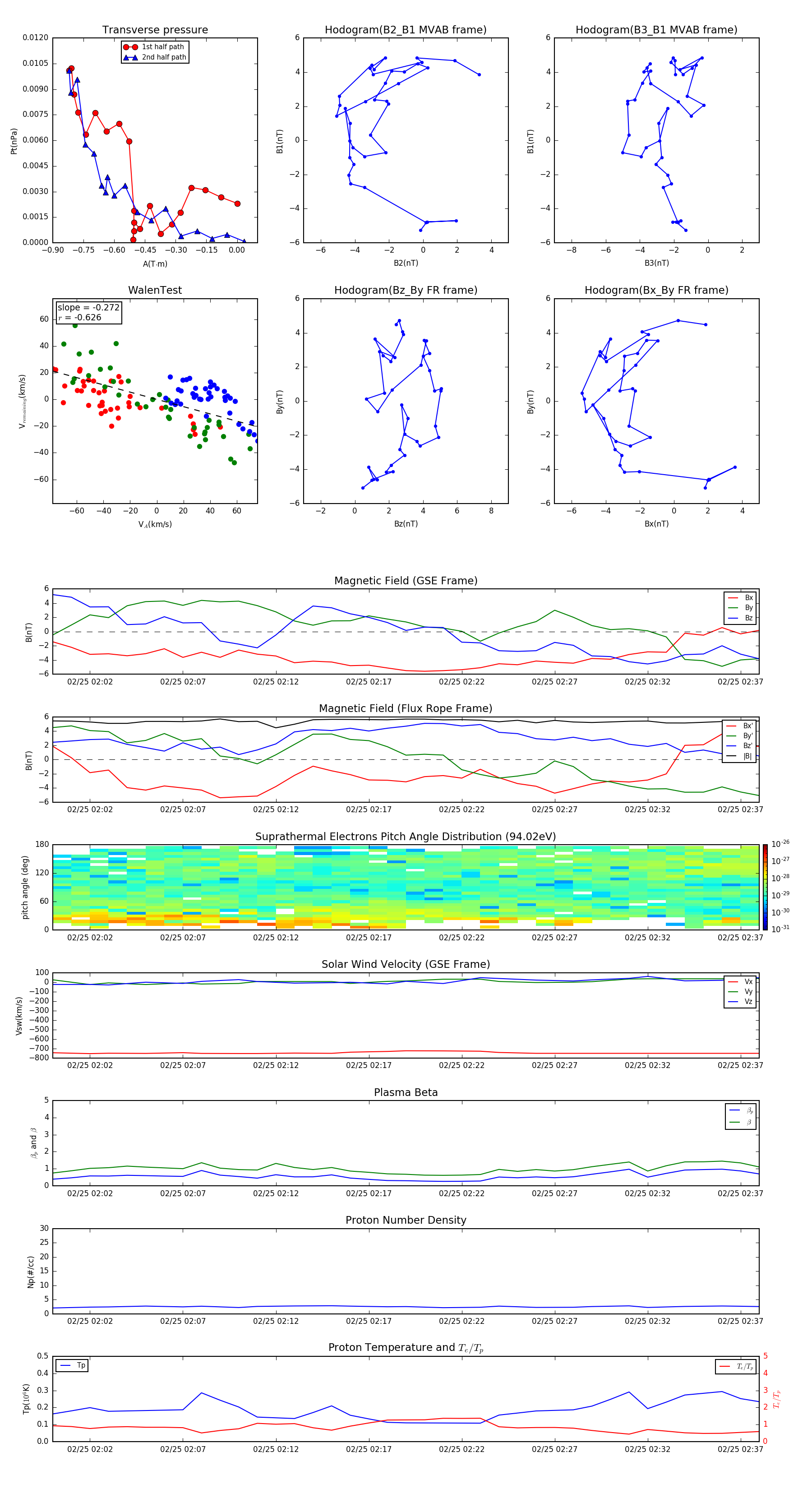
Flux Rope in 2000

Flux Rope Event 2000-02-25 02:00 ~ 2000-02-25 02:38 (39 minutes)


plot