HOME   LIST
‹–   –›

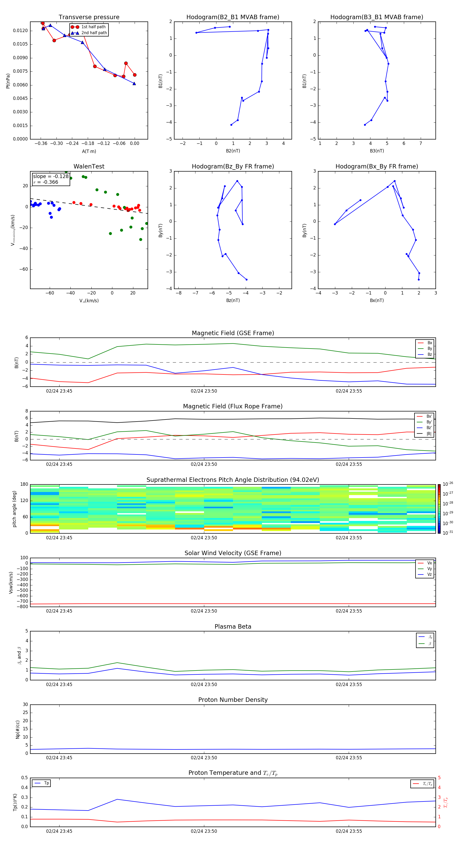
Flux Rope in 2000

Flux Rope Event 2000-02-24 23:44 ~ 2000-02-24 23:58 (15 minutes)


plot