HOME   LIST
‹–   –›

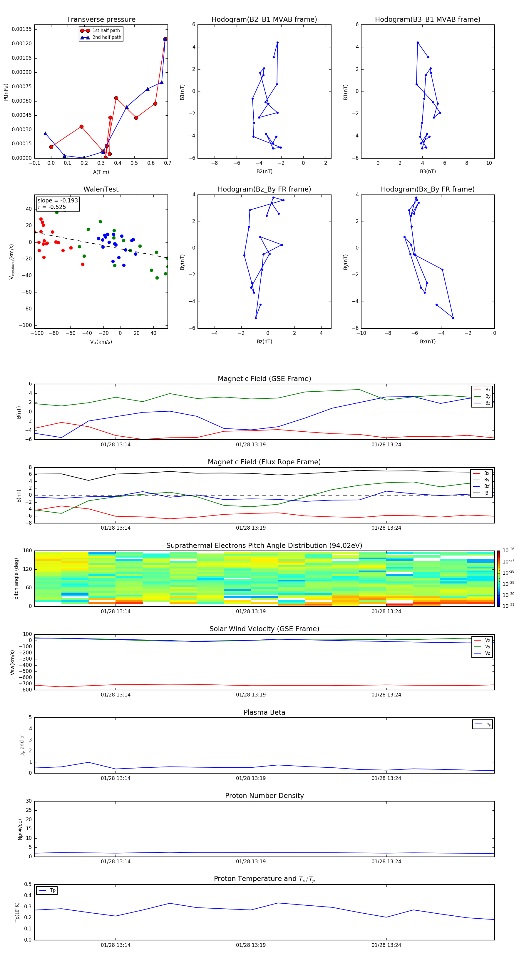
Flux Rope in 2000

Flux Rope Event 2000-01-28 13:11 ~ 2000-01-28 13:28 (18 minutes)


plot