HOME   LIST
‹–   –›

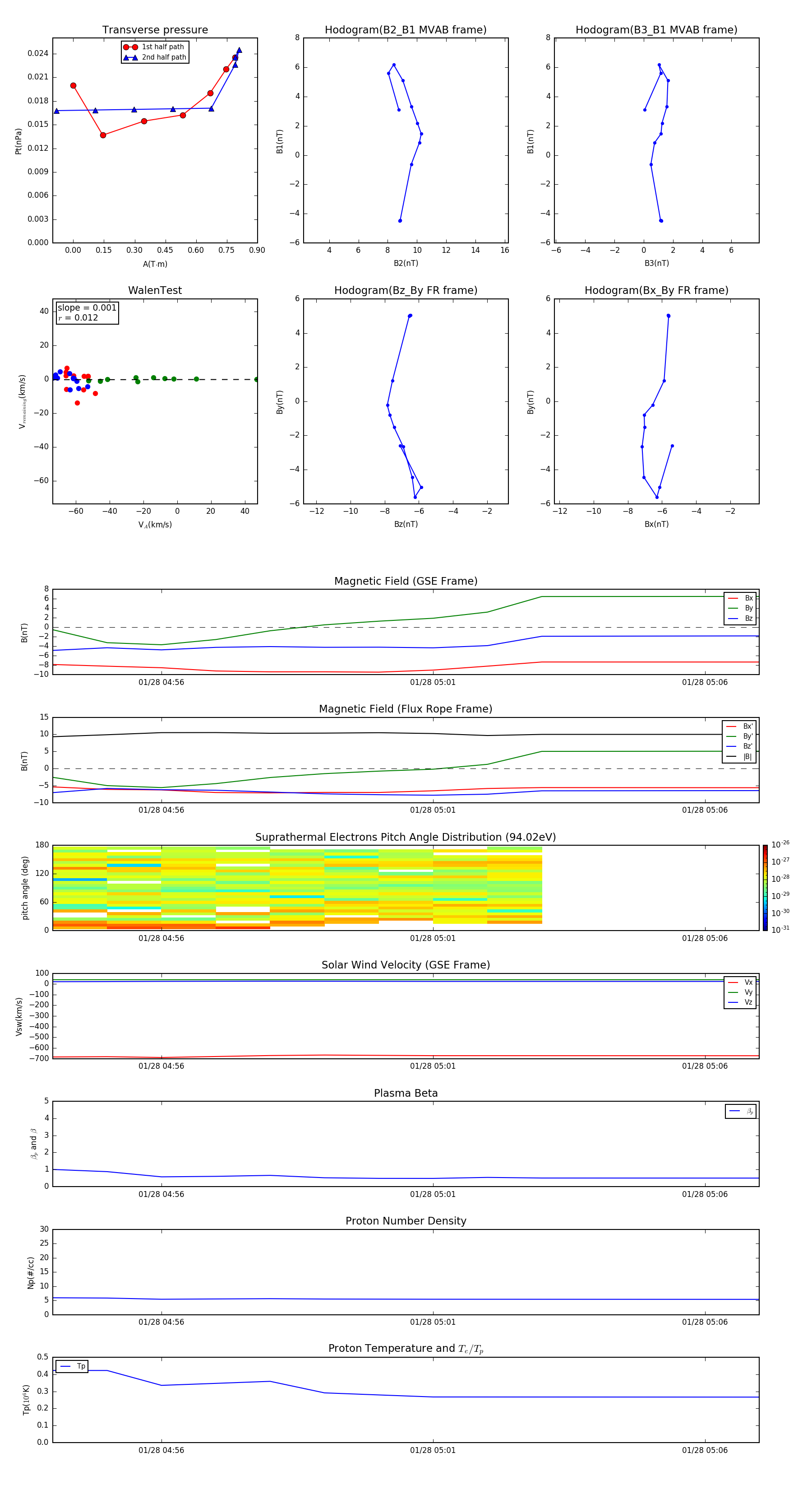
Flux Rope in 2000

Flux Rope Event 2000-01-28 04:54 ~ 2000-01-28 05:07 (14 minutes)


plot