HOME   LIST
‹–   –›

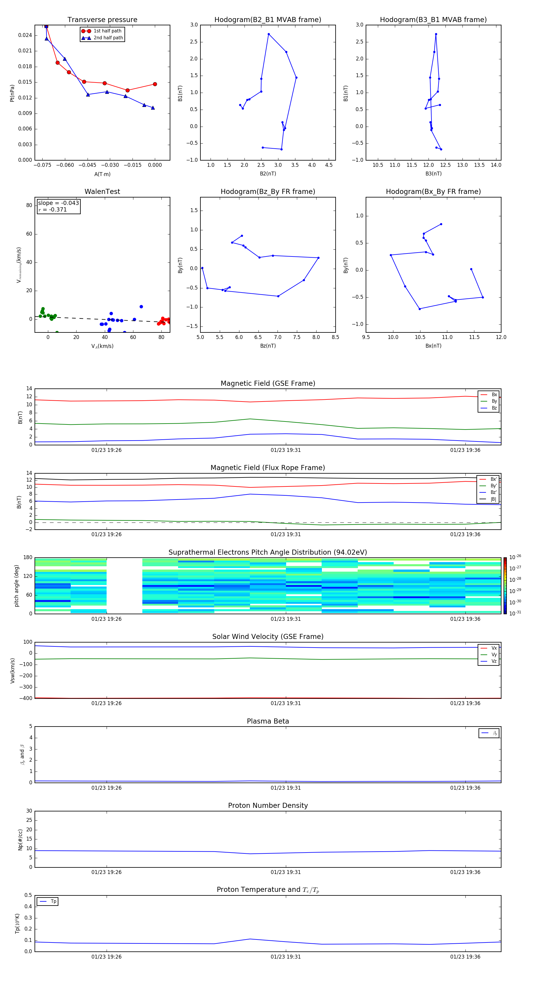
Flux Rope in 2000

Flux Rope Event 2000-01-23 19:24 ~ 2000-01-23 19:37 (14 minutes)


plot