HOME   LIST
‹–   –›

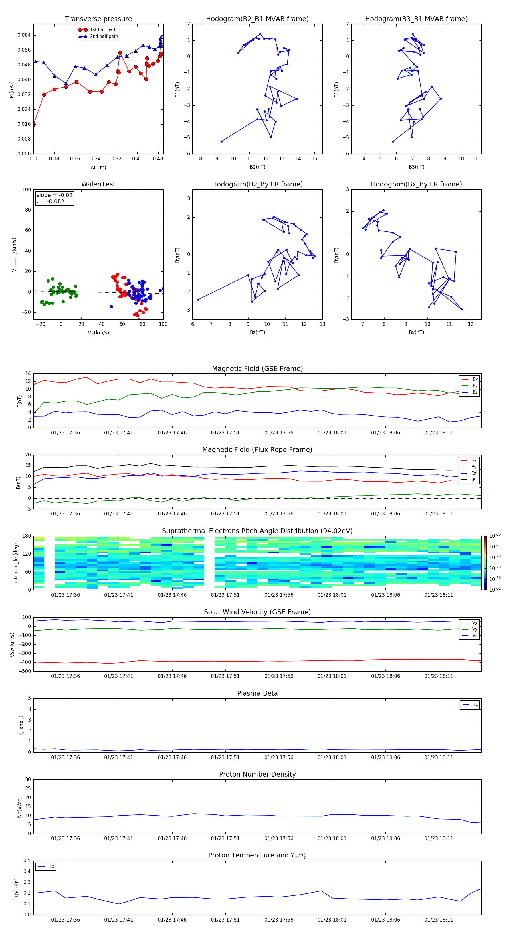
Flux Rope in 2000

Flux Rope Event 2000-01-23 17:33 ~ 2000-01-23 18:15 (43 minutes)


plot