HOME   LIST
‹–   –›

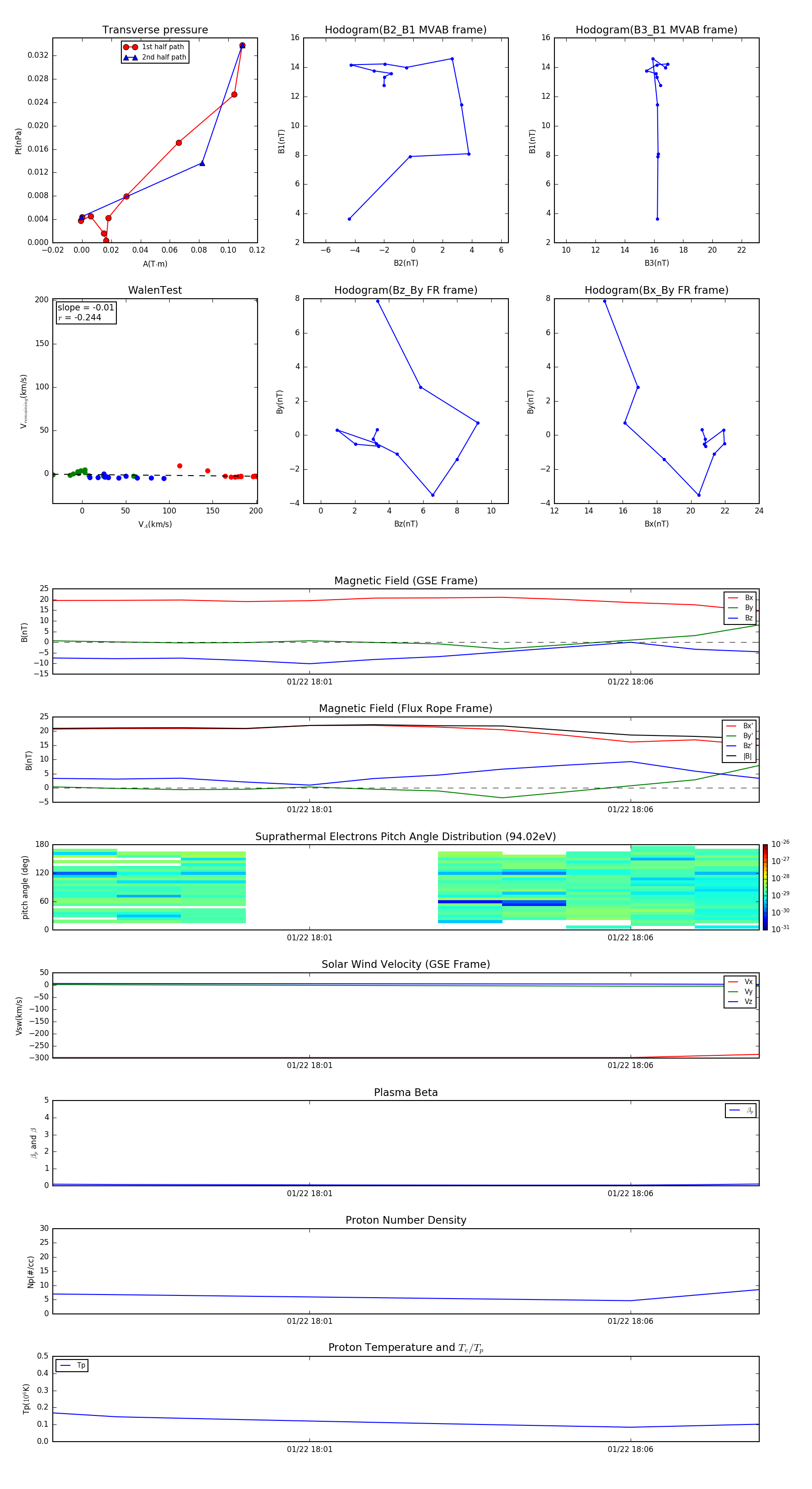
Flux Rope in 2000

Flux Rope Event 2000-01-22 17:57 ~ 2000-01-22 18:08 (12 minutes)


plot