HOME   LIST
‹–   –›

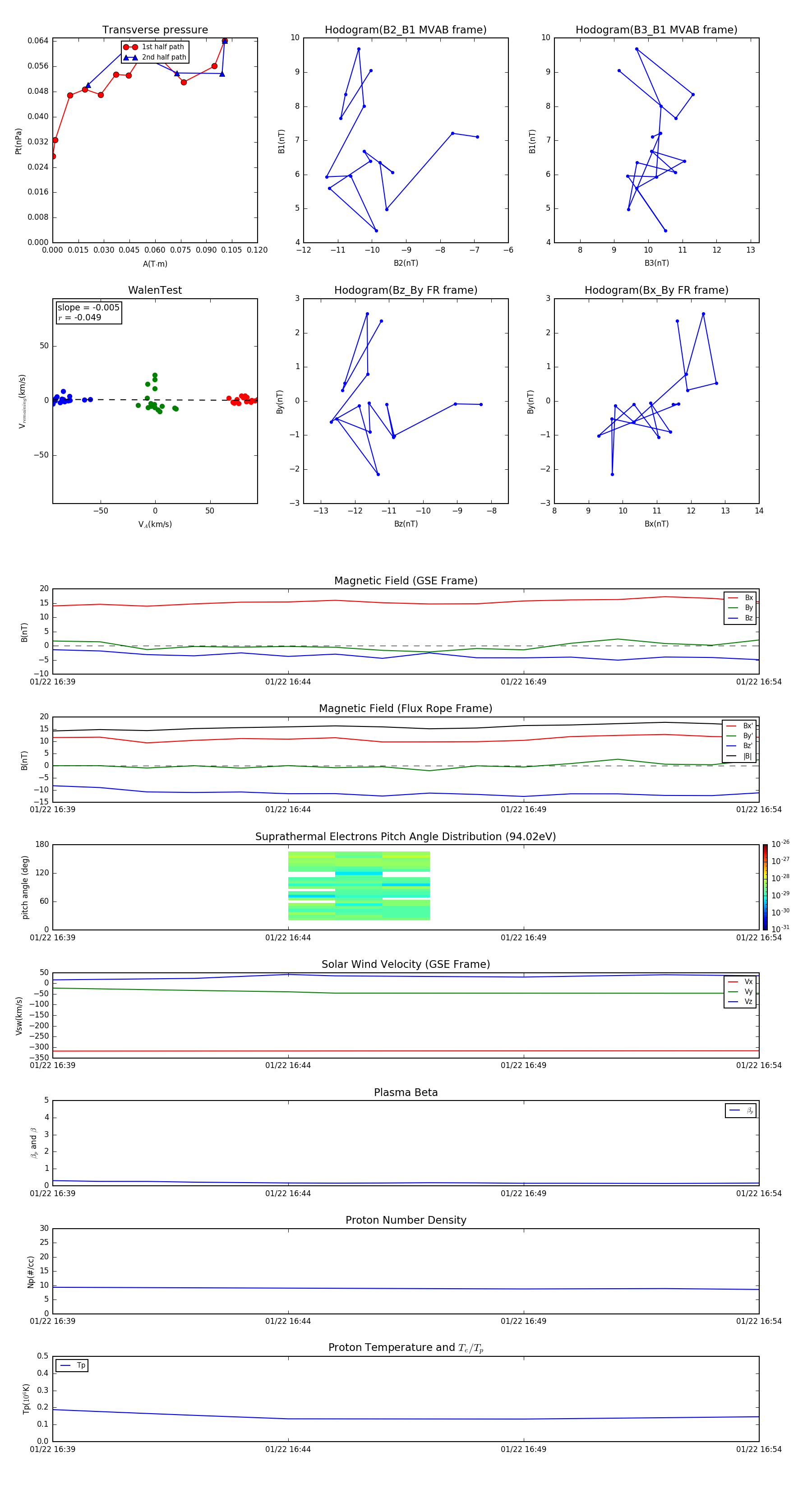
Flux Rope in 2000

Flux Rope Event 2000-01-22 16:39 ~ 2000-01-22 16:54 (16 minutes)


plot